DOI:
https://doi.org/10.14483/22487638.19171Publicado:
01-01-2023Número:
Vol. 27 Núm. 75 (2023): Enero - MarzoSección:
RevisiónLa investigación aplicada y el desarrollo experimental en el fortalecimiento de las competencias de la sociedad del siglo XXI
Applied research and experimental development in strengthening the competences of the 21st century society
Palabras clave:
competencias, sociedad de la información y el conocimiento, investigación aplicada, desarrollo experimental (es).Palabras clave:
Skill, information and knowledge society, applied research, experimental development (en).Descargas
Referencias
Acevedo Mena, K. M. y Romero Espinoza, S. (2019). La educación en la sociedad del conocimiento. Revista Torreón Universitario, 8(22), 79-83. https://doi.org/10.5377/torreon.v8i22.9032. DOI: https://doi.org/10.5377/torreon.v8i22.9032
Alan Neill, D. y Cortez Suárez, L. (2018). Procesos y fundamentos de la investigación científica. Ediciones UTMACH.
Alarcón Suárez, R. D. (2020). La educación digital en Colombia en tiempos de covid-19 y su impacto en las organizaciones educativas. Universidad Militar Nueva Granada.
Alonso Serrano, A., García Sanz, L., León Rodrigo, I., García Gordo, E., Gil Álvaro, B. y Ríos Brea, L. (2012). Métodos de investigación de enfoque experimental. Ediciones Experiencia.
Álvarez Risco, A. (2020). Clasificación de las investigaciones. Universidad de Lima.
Arroyo Herrería, F. (2019). Revolución tecnológica: la era de las competencias blandas. Universidad de Cantabria. http://uvadoc.uva.es/bitstream/10324/4434/1/TFG-O 122.pdf.
Barragán Sánchez, R. y Buzón García, O. (2004). Desarrollo de competencias específicas en la materia tecnología educativa bajo el Marco del Espacio Europeo de Educación Superior. Revista Latinoamericana de Tecnología Educativa, 3(1), 6. https://dialnet.unirioja.es/servlet/articulo?codigo=1067946.
Buscá Donet, F. y Capllonch Bujosa, M. (2019). De las competencias básicas a las competencias profesionales transversales. Aportaciones desde el ámbito de la educación física. Universidad de Barcelona.
Cáceres Mesa, M. y Pérez Maya, C. (2016). Las competencias y la gestión del conocimiento en el currículo. Reflexiones. Revista de Cooperación, 11(9), 272–278. https://www.revistadecooperacion.com/numero9/numero9.htm
Cámara de Zaragoza. (2011). ¿Qué diferencias existen entre los conceptos de investigación, desarrollo e innovación? https://www.camarazaragoza.com/faq/que-diferencias-existen-entre-los-conceptos-de-investigacion-desarrollo-e-innovacion/
Cano, C. A. (2019). Dos visiones diferentes de entender la investigación, para la formación en educación superior. Revista Atlante: Cuadernos de Educación y Desarrollo, 109, 113-120. https://www.eumed.net/rev/atlante/2019/07/investigacion-educacion-superior.html
Carneiro, R., Toscano, J. C. y Diaz, T. A. (2021). Los desafíos de las TIC para el cambio educativo. Organización de Estados Iberoamericanos.
Caro Valverde, M. T., González García, M. y Valverde González, M. T. (2003). Las competencias básicas: origen, definición y estrategias didácticas en Lengua y Literatura. https://digitum.um.es/digitum/bitstream/10201/36639/1/Las%20competencias%20b%c3%a1sicas.%20Origen,%20definici%c3%b3n%20estrategias%20did%c3%a1cticas%20en%20Lengua%20y%20Literatura.pdf.
Casanova Romero, L. (2011). Transversalidad y desarrollo de competencias profesionales [Tesis de doctorado]. Universidad del Zulia.
Castro Maldonado, J. J. (2015). Herramientas virtuales pedagógicas para el entendimiento de controles y automatismos industriales. en J. C. Arboleda Aparicio (ed.), Colección pedagogía iberoamericana: educación para la paz, la comprensión y el desarrollo de competencias (pp. 89-108). Editorial Redipe.
Castro, S. (2008). Juegos, simulaciones y simulación-juego y los entornos multimediales en educación ¿mito o potencialidad? Revista de Investigación, 65, 223-246.
Consejo Nacional de Ciencia Tecnología e Innovación Tecnológica. (2020). Guía práctica para la formulación y ejecución de proyectos de investigación y desarrollo (I+D). https://www.gob.pe/institucion/concytec/informes-publicaciones/1323538-guia-practica-para-la-formulacion-y-ejecucion-de-proyecto-de-investigacion-y-desarrollo.
Constitución Política de Colombia [Const]. Art. 6. 7 de julio de 1991 (Colombia).
Contreras, J. L. (2011). Formación de competencias: tendencias y desafíos en el siglo XXI. Revista de Ciencias Sociales Universitas, 15, 109-138. https://doi.org/10.17163/uni.n15.2011.04. DOI: https://doi.org/10.17163/uni.n15.2011.04
Cruz Rodríguez, E. C. (2019). Importancia del manejo de competencias tecnológicas en las prácticas docentes de la Universidad Nacional Experimental de la Seguridad (UNES). Revista Educación, 43(1), 196-218. https://doi.org/10.15517/revedu.v43i1.27120. DOI: https://doi.org/10.15517/revedu.v43i1.27120
Dávalos, C. y Narváez, G. (2013). Las competencias: una propuesta conceptual hacia la unificación multidimensional en el contexto de los recursos humanos. European Scientific Journal, 4, 391-402.
Escudero Sánchez, C. L. y Cortez Suárez, L. A. (2018). Técnicas y métodos cualitativos para la investigación científica. Editorial UTMACH. https://n9.cl/bu9hq.
Esteban Nieto, N. (2018). Tipos de Investigación. UNISDG.
Flórez Romero, M., Aguilar Barreto, A. J., Hernández Peña, Y. K., Salazar Torres, J. P., Pinillos Villamizar, J. A. y Pérez Fuentes, C. A. (2017). Sociedad del conocimiento, las TIC y su influencia en la educación. Espacios, 38(35), 39. www.revistaespacios.com/a17v38n35/a17v38n35p39.pdf.
García García, M. J. (2009). Evaluación de competencias transversales. Universidad Europea de Madrid. https://www.fib.upc.edu/eees/cicleactivitats_08-09/mainColumnParagraphs/05/text_files/file/EvaluacionCompetenciasTransversales.PDF.
González Maura, V. y González Tirados, R. M. (2008). Competencias genéricas y formación profesional: un análisis desde la docencia universitaria. Revista Iberoamericana de Educación, 47(47), 185-209. http://www.rieoei.org/rie47a09.pdf. DOI: https://doi.org/10.35362/rie470710
González, J., Wagenaar, R. y Beneitone, P. (2004). Tuning-América Latina: un proyecto de las universidades. Revista Iberoamericana de Educación, 35, 151-164. https://doi.org/10.35362/rie350881. DOI: https://doi.org/10.35362/rie350881
Guevara, G., Verdesoto, A. y Castro, N. (2020). Metodologías de investigación educativa (descriptivas, experimentales, participativas, y de investigación-acción). Recimundo, 4(3), 163-173. https://doi.org/10.26820/recimundo/4.(3).julio.2020.163-173.
Hurtado de Barrera, J. (2000). Metodología de la investigación holística. (3.ª ed.). Fundación Sypal. http://orton.catie.ac.cr/cgi-bin/wxis.exe/?IsisScript=CATALCO.xis&method=post&formato=2&cantidad=1&expresion=mfn=018542.
Hurtado Talavera, F. J. (2020). La educación en tiempos de pandemia: los desafíos de la escuela del siglo XXI. Revista Arbitrada del Centro de Investigación y Estudios Gerenciales, 1(44), 176-187.
Instituto Colombiano para la Evaluación de la Educación [Icfes]. (2019). Competencias - Glosario Icfes. https://www.icfes.gov.co/glosario.
Krüger, K. (2006). El concepto de sociedad del conocimiento. Revista Bibliográfica de Geografía y Ciencias Sociales, 11(683). http://www.ub.edu/geocrit/b3w-683.htm.
Ladino Moreno, E. O., García-Ubaque, C. A. y Pineda-Jaimes, J. A. (2021). Development of a mobile APP for interactive learning in civil engineering problems: Application to open-channel hydraulics. Tecnura, 25(67), 53-70. https://doi.org/10.14483/22487638.17820 DOI: https://doi.org/10.14483/22487638.17820
Larrota Castro, S. Y. (2013). La evolución del conocimiento en las organizaciones inteligentes. Punto de Vista, 3(5), 121-137. https://doi.org/10.15765/pdv.v3i5.136. DOI: https://doi.org/10.15765/pdv.v3i5.136
Latorre Ariño, M. (2016). Las competencias y sus clases. Universidad Marcelino Champagnat.
Llanos Mosquera, J. M., Hidalgo Suarez, C. G. y Bucheli Guerrero, V. A. (2021). Una revisión sistemática sobre aula invertida y aprendizaje colaborativo apoyados en inteligencia artificial para el aprendizaje de programación. Tecnura, 25(69), 196-214. https://doi.org/10.14483/22487638.16934. DOI: https://doi.org/10.14483/22487638.16934
López Álvarez, D. y Sánchez Carracedo, F. (2017). Implementación de las competencias genéricas: la experiencia de la Universitat Politécnica de Catalunya. En C. Díaz Villavicencia, II Encuentro Internacional Universitario, las competencias genéricas en la educación superior, ponencias y conversatorio (vol. 1, pp. 45-72). Pontificia Universidad Católica del Perú. http://cdn02.pucp.education/academico/2016/06/24194836/II_EncuentroInt_competencias_genericas_en_edusup.pdf.
Lozada, J. (2016). Investigación aplicada: definición, propiedad intelectual e industria. Cienciaamérica, 1(3), 34-39. http://www.uti.edu.ec/documents/investigacion/volumen3/06Lozada-2014.pdf.
Manterola, C. y Tamara, O. (2013). Por qué investigar y cómo conducir una investigación. International Journal of Morphology, 31(4), 1498-1504. https://doi.org/10.4067/S0717-95022013000400056. DOI: https://doi.org/10.4067/S0717-95022013000400056
Martín, A. y Escanilla, O. (2007). Competencias para un mundo cognoscente. Revista Interuniversitaria de Formación del Profesorado, 21(2-3). 137-148. https://www.redalyc.org/articulo.oa?id=27412797009.
Martínez Cruz, R. G. (2020). La sociedad de la información y el conocimiento. Analéctica, 6(39), 459-464. https://doi.org/10.2307/j.ctv10qr0v2.28. DOI: https://doi.org/10.2307/j.ctv10qr0v2.28
Mateo Villodres, L. (2010). Origen y desarrollo de las Competencias Básicas en Educación Primaria. Temas para la Educación: Revista Digital para Profesionales de la Enseñanza, 1(7), 1-17.
Maturana Moreno, G. y Guzmán Chitiva, F. (2019). Las competencias blandas como complemento de las competencias duras en la formación escolar. Euritmia. Investigación, Ciencia y Pedagogía, 1, 2-13.
Méndez Escobar, A. (2020). Educación en tiempos de pandemia (covid-19). Comisión Económica para América Latina y el Caribe (Cepal). https://doi.org/10.19052/ruls.vol1.iss85.4. DOI: https://doi.org/10.19052/ruls.vol1.iss85.4
Ministerio de Educación del Perú. (2021). Planificador 2021. Orientaciones para la planificación y evaluación de los aprendizajes. https://repositorio.minedu.gob.pe/handle/20.500.12799/7243.
Ministerio de Educación Nacional (MEN). (2022). Educación para la innovación, la competitividad y la paz. https://www.mineducacion.gov.co/1621/propertyvalue-40522.html.
Muntané, J. R. (2010). Introducción a la investigación básica. https://www.researchgate.net/publication/341343398_Introduccion_a_la_Investigacion_basica.
Navarro Ascencio, E., Jiménez García, E., Rappoport Redondo, S. y Thoilliez Ruano, B. (2017). Fundamentos de la investigación y la innovación educativa. Revista Complutense de Educación, 29(1). https://doi.org/10.5209/rced.57163 DOI: https://doi.org/10.5209/RCED.57163
Navarro, R. (2018). Trabajo de investigación. Teoría, metodología y práctica. Universidad César Vallejo.
Organización de los Estados Americanos. (21 de octubre de 2022). Sociedad del Conocimiento. http://archive.iwlearn.net/oas.org/es/temas/sociedad_conocimiento.html.
Organización Internacional del Trabajo. (15 de octubre de 2019). Perspectivas sociales y del empleo en el mundo. https://www.ilo.org/global/research/global-reports/weso/trends2022/WCMS_834068/lang--es/index.htm.
Organización para la Cooperación y el Desarrollo Económicos (OCDE). (2005). La definición y selección de competencias clave. Resumen ejecutivo. https://www.deseco.ch/bfs/deseco/en/index/03/02.parsys.78532.downloadList.94248.DownloadFile.tmp/2005.dscexecutivesummary.sp.pdf.
Organización para la Cooperación y el Desarrollo Económicos (OCDE). (2010). Habilidades y competencias del siglo XXI para los aprendices del nuevo milenio en los países de la OCDE. http://www.ite.educacion.es/.
Organización para la Cooperación y el Desarrollo Económicos (OCDE). (2015). Manual de Frascati 2015. Guía para la recopilación de las actividades científicas, tecnológicas y de innovación. https://doi.org/10.1787/9789264310681-es. DOI: https://doi.org/10.1787/9789264310681-es
Organización para la Cooperación y el Desarrollo Económicos (OCDE). (2019). El trabajo de la OCDE sobre Educación y competencias. https://www.oecd.org/education/El-trabajo-de-la-ocde-sobre-educacion-y-competencias.pdf.
Peiró, J. M. (2003). Las competencias en la sociedad de la información: nuevos modelos formativos. Centro Virtual Cervantes, 1(1), 4.
Pelayo, L. (2018). ¿Competencias duras o competencias blandas? ElDíadeCórdoba.es. https://www.eldiadecordoba.es/cordoba/Competencias-duras-competencias-blandas_0_1305769672.html.
Pérez Zúñiga, R., Mercado Lozano, P., Martínez García, M., Mena Hernández, E. y Partida Ibarra, J. Á. (2018). La sociedad del conocimiento y la sociedad de la información como la piedra angular en la innovación tecnológica educativa. RIDE: Revista Iberoamericana para la Investigación y el Desarrollo Educativo, 8(16), 847-870. https://doi.org/10.23913/ride.v8i16.371. DOI: https://doi.org/10.23913/ride.v8i16.371
Presidencia de la República de Colombia. Decreto 2852 de 2013, “por el cual se reglamenta el Servicio Público de Empleo y el régimen de prestaciones del Mecanismo de Protección al Cesante, y se dictan otras disposiciones”. https://www.funcionpublica.gov.co/eva/gestornormativo/norma.php?i=55854.
Presidencia de la República. Decreto 1330 de 2019, “Por el cual se sustituye el Capítulo 2 y se suprime el Capítulo 7 del Título 3 de la Parte 5 del Libro 2 del Decreto 1075 de 2015 -Único Reglamentario del Sector Educación”. https://www.mineducacion.gov.co/portal/normativa/Decretos/387348:Decreto-1330-de-julio-25-de-2019.
Quecedo, R. y Castaño, C. (2002). Introducción a la metodología de investigación cualitativa. Revista de Psicodidáctica, 14, 5-39.
Raciti, P. (comp.). (2015). La medición de las competencias transversales en Colombia: una propuesta metodológica. Eurosocial. http://sia.eurosocial-ii.eu/files/docs/1444897404-DT34.pdf.
Ramírez V, A. (2009). La teoría del conocimiento en investigación científica: una visión actual. Anales de la Facultad de Medicina, 70(3), 217-224. http://www.scielo.org.pe/scielo.php?pid=S1025-55832009000300011&script=sci_arttext. https://doi.org/10.15381/anales.v70i3.943 DOI: https://doi.org/10.15381/anales.v70i3.943
Rodríguez Llera, J. L. (2007). Teoría de la educación. Educación y cultura. Teoría de la Educación. Educación y cultura, 8(3), 4-5. https://www.redalyc.org/articulo.oa?id=201017307001.
Rodríguez Puerta, A. (2021). Competencias específicas: tipos, para qué sirven y ejemplos. Lifeder. https://www.lifeder.com/competencias-especificas-tipos-para-que-sirven-y-ejemplos/.
Rojas Ayala, L. C. (2019). El uso de los portales educativos para la construcción de sociedades del conocimiento, en el aula para mejorar los procesos de aprendizaje en el área de educación para el trabajo para los alumnos del tercer año “A” de la institución educativa columna Pasco de Cerro de Pasco [Tesis de grado]. Universidad Nacional Daniel Alcides Carrión. http://repositorio.undac.edu.pe/handle/undac/682.
Sabino, C. (1996). El proceso de investigación. Editorial Panapo.
Salazar Ospina, O. M., Rodríguez Marín, P. A., Ovalle Carranza, D. A. y Duque Méndez, N. D. (2017). Interfaces adaptativas personalizadas para brindar recomendaciones en repositorios de objetos de aprendizaje. Tecnura, 21(53), 107-118. https://doi.org/10.14483/22487638.9287. DOI: https://doi.org/10.14483/22487638.9287
Escudero Sánchez, C. L. y Cortez Suárez, L. A. (2018). Técnicas y métodos cualitativos para la investigación científica. Editorial UTMACH.
Servicio Nacional de Aprendizaje (SENA). (2012). Circular SENA 344 del 2012. https://normograma.sena.edu.co/normograma/docs/circular_sena_0344_2012.htm.
Sierra Villamil, G. M. (2019). Modelo educativo formación en competencias universidad EAN. Universidad EAN.
Sierra Villamil, G. M. y Vargas Castro, N. A. (2017). Divulgación de metodologías activas de evaluación del aprendizaje por competencias. Revista Universidad Católica Luis Amigó, 1, 98. https://doi.org/10.21501/25907565.2651. DOI: https://doi.org/10.21501/25907565.2651
Súa Nieto, D. L., Gómez Velasco, N. Y. y Eslava, S. (2016). Significado psicológico del concepto investigación en investigadores. Diversitas: Perspectivas en Psicología, 12(1), 109-121. https://doi.org/10.15332/10.15332/s1794-9998.2016.0001.08 DOI: https://doi.org/10.15332/10.15332/s1794-9998.2016.0001.08
Supo, F. y Cavero, H. (2014). Fundamentos teóricos y procedimentales de la investigación científica en Ciencias Sociales. Universidad Nacional del Altiplano. https://www.felipesupo.com/wp-content/uploads/2020/02/Fundamentos-de-la-Investigación-Científica.pdf.
Tobón, S. (2008). Formación basada en competencias. Pensamiento complejo, diseño curricular y didáctica. (2.ª ed.). Ecoe Ediciones.
Tobón, S. (2013). Transversalidad y desarrollo de competencias para la sociedad del conocimiento. Instituto CIFE. https://seminariorepensarlabioquimica.files.wordpress.com/2016/01/s26-srbq-fad910_sergio_tobon-_3_.pdf.
Tobón, S., Cardona, S., Vélez Ramos, J. y López Loya, J. (2015). Proyectos formativos y desarrollo del talento humano para la sociedad del conocimiento. Acción Pedagógica, 24(1), 20-31.
Tobón, S., Guzmán, C. E., Hernández, J. S. y Cardona, S. (2016). Sociedad del conocimiento: estudio documental desde una perspectiva humanista y compleja. Revista Paradigma, 36(2), 1-23.
Tobón, S., Guzmán, C. E., Silvano Hernández, J. y Cardona, S. (2015). Sociedad del conocimiento: Estudio documental desde una perspectiva humanista y compleja. Paradígma, 36(2), 7-36.
Villardon-Gallego, L. (2015). Competencias genéricas en educación superior. Metodologías específicas para su desarrollo. Narcea.
Villodres Mateo, L. (2010). Origen y desarrollo de las competencias básicas en educación primaria. Revista Digital para Profesionales de la Enseñanza, 1(7), 1–17. https://www.feandalucia.ccoo.es/docu/p5sd6989.pdf.
Viloria Cedeño, N. E. (2016). Metodología para investigaciones aplicadas con enfoque transdisciplinario: sociales y tecnológicas. Universidad Pedagógica Experimental Libertador.
Waltman, L., Van Eck, N. J. y Noyons, E. C. M. (2010). A unified approach to mapping and clustering of bibliometric networks. Journal of Informetrics, 4(4), 629-635. https://doi.org/https://doi.org/10.1016/j.joi.2010.07.002. DOI: https://doi.org/10.1016/j.joi.2010.07.002
Zamora Sáenz, I. (2020). Una aproximación a la ciudadanía digital en México: acceso, habilidades y participación política. Cuadernos de Investigación, 1(72), 27. http://bibliodigitalibd.senado.gob.mx/handle/123456789/5094.
Cómo citar
APA
ACM
ACS
ABNT
Chicago
Harvard
IEEE
MLA
Turabian
Vancouver
Descargar cita
Recibido: 8 de julio de 2022; Aceptado: 26 de septiembre de 2022
RESUMEN
Objetivo:
Identificar el estado actual del conocimiento de los conceptos relacionados con los procesos de investigación, investigación aplicada, desarrollo tecnológico, desarrollo experimental e innovación, y su relación con la formación, con el fin de obtener o fortalecer competencias pertinentes demandadas por la actual sociedad de la información y el conocimiento. Para ello, se analizan las diferentes definiciones respecto a competencia y su aplicación en los actuales procesos educativos en el entorno de una sociedad globalizada e interconectada.
Metodología:
Según el planteamiento propuesto por Jackeline Hurtado de Barrera desde la óptica de la investigación holística, la presente investigación se enmarca como un trabajo descriptivo, de tipo documental, transaccional, multivariable, no experimental y de corte cualitativo. Se aplicó la técnica de revisión documental y los instrumentos, matriz de análisis y registro de fuentes.
Para el desarrollo de esta investigación se realizó una revisión sistemática mediante la búsqueda en diferentes bases de datos y fuentes de información de carácter científico y académico, en donde se aplicaron palabras claves y conectores booleanos para la adecuada segmentación y recopilación de información durante el periodo 2015-2022.
Del mismo modo, en este trabajo se realizaron dos tipos de análisis: uno orientado a la coocurrencia de palabras y el otro de coautoría de los países de filiación de los autores a través del software VOSViewer.
Resultados:
Se identificó que tanto los conceptos sobre investigación aplicada y desarrollo experimental, como los asociados a competencias tienen diversas características y enfoques de análisis; estos pueden ir desde un punto de vista empresarial pasando por el académico, y hasta el más humanista. Todo redunda en proponer definiciones estructuradas que fortalecen el conocimiento de las interacciones complejas del sujeto con el objeto y cómo, desde esas interacciones, el sujeto puede mejorar su contexto.
Conclusiones:
Se pudo identificar que el aporte de las actividades de investigación aplicada y desarrollo experimental a través de procesos educativos orientados a la investigación formativa pueden fortalecer las competencias que demanda la actual sociedad la información y el conocimiento, desde diferentes dimensiones; es decir, desde las competencias genéricas conformadas por las básicas y transversales, hasta las específicas enmarcadas por las técnicas, relacionadas concretamente a su área de formación.
Palabras clave:
competencias, sociedad de la información y el conocimiento, investigación aplicada, desarrollo experimental.ABSTRACT
Objective:
To identify the current state of knowledge regarding the concepts related to research processes, applied research, technological development, experimental development and innovation and its relationship with training processes, in order to obtain and/or strengthen relevant skills. demanded by the current information and knowledge society, for this, it also deepens and analyzes the different definitions that are found regarding competence and its application in current educational processes in the environment of a globalized and interconnected society.
Methodology:
The research, according to the approach given by Jacqueline Hurtado de Barrera from the perspective of the holistic research methodology, is proposed from a descriptive work, with a design, according to the origin of the data, of a documentary type, according to the temporality of the study, it is framed as transactional, likewise, according to the criterion of breadth of focus, it is considered multivariable and according to the criterion of data manipulation, it would be non-experimental, likewise, the approach is qualitative, applying the documentary review technique and the instrument, analysis matrix and sources registry.
For the development of this research, a systematic review was carried out based on the search in different databases and sources of information of a scientific and academic nature, where keywords and Boolean connectors were applied for their adequate segmentation and collection of information during the window. of observation from 2015 to 2022.
In the same way, in this work two types of analysis were carried out, one oriented to the co-occurrence of words and the other to co-authorship of the countries of affiliation of the authors through the VOSViewer software.
Results:
It was identified that both the concepts related to applied research and experimental development and those related to competencies have different characteristics and approaches according to the perspective being analyzed, which can range from a business point of view through a academic perspective and ending with a more humanistic look, everything results in proposing structured definitions that strengthen the knowledge of the complex interactions of the subject with the object and how from these interactions, the subject can improve its context.
Conclusions:
It was possible to identify that the contribution of applied research activities and experimental development through educational processes oriented to formative research can strengthen the skills demanded by the current society, information and knowledge from different dimensions, that is, from the generic competencies made up of basic competencies and transversal competencies up to specific competencies framed mainly by technical competencies specifically related to their area of training.
Keywords:
Skill, information and knowledge society, applied research, experimental development.Introducción
Durante el transcurso de la historia, el ser humano ha desarrollado constantemente competencias interdisciplinarias orientadas a la transformación del entorno; en ese sentido, diferentes expresiones de civilización han empleado habilidades investigativas y experimentales, incluso han incorporado en su cotidianidad principios y leyes naturales, para adaptar procesos y estrategias orientadas a mejorar la calidad de vida, y el bienestar individual y general. Esto ha conducido al avance científico continuo, desde la manera de habitar y producir, hasta la de educar. Por eso, actores como la Organización de las Naciones Unidas para la Educación, la Ciencia y la Cultura (Unesco) indican que la ciencia, la tecnología y la innovación (CTI) cumplen un rol clave tanto como motor de progreso como herramienta de transformación social y económica (Hurtado Talavera, 2020). En ese sentido, es importante socializar algunos elementos relevantes para la presente investigación, como lo la investigación y desarrollo experimental, e identificar su relación con los procesos de formación enfocados al desarrollo de competencias en los futuros profesionales.
Así, la I+D (investigación y desarrollo experimental) consiste en el proceso metódico o sistemático realizado en pro de fortalecer o aumentar el volumen del conocimiento existente en todas las áreas y proponer nuevas aplicaciones o instrumentos a partir de este conocimiento disponible (OCDE, 2015). Por lo anterior, la investigación y el desarrollo experimental promueven nuevas competencias, factor determinante para innovar y adquirir desafíos según lo demandado por la actual sociedad del conocimiento.
Asimismo, el fortalecimiento y la inserción de la tecnología en todos los procesos cotidianos de la sociedad hacen imperioso fomentar nuevas competencias en los discentes, afines a las sinergias del entorno.
En este contexto, en el entorno educativo el uso de las nuevas herramientas tecnológicas es una habilidad que todo docente debe dominar, toda vez que los estudiantes son nativos digitales y el uso de las tecnologías de la información y las comunicaciones (TIC) forma parte relevante de las actividades de su mundo cotidiano. Los discentes ya no se conforman con solo teoría, buscan nuevos escenarios que les generen experiencias significativas (Ladino Moreno et al., 2021; Llanos Mosquera et al., 2021; Salazar Ospina et al., 2017) y aprendizajes profundos a través de la interacción con ambientes virtuales (Sierra Villamil, 2019).
Hablar de investigación aplicada y desarrollo experimental implica un enfoque de competencias o una unidad, ya que el concepto mismo de competencia posee este significado compuesto por varios elementos que se deben fusionar para alcanzar los resultados clave del desarrollo de la competencia en sí. Es decir, la unión entre conocimiento, habilidades y destrezas es fundamental a la hora de evidenciar la apropiación de alguna competencia.
Finalmente, cada competencia viene a ser un aprendizaje complejo, compuesto de habilidades, actitudes y conocimientos.
Metodología
La metodología propuesta para la presente investigación fue la investigación holística (Hurtado de Barrera, 2000), la cual caracteriza la profundidad de la investigación como descriptiva y su diseño; según el origen de los datos como documental, asimismo, el criterio de temporalidad como transeccional, la amplitud del foco como multivariable, y por último, el criterio de manipulación como no experimental. Del mismo modo, el enfoque fue cualitativo y desde la recolección de la información se usó la técnica de revisión documental a través del instrumento matriz de análisis o registro de fuentes.
Se contó con material informativo como libros, revistas de divulgación o de investigación científica, sitios web y demás información necesaria para la búsqueda. Por lo anterior, se utilizaron palabras clave y operadores booleanos formulando la ecuación: “Higher education institutions’ AND ‘Innovation’ OR ‘Applied research’ OR ‘Experimental development’ OR ‘Organizational capabilities’”. Esta revisión se hizo a través de bases de datos como Dialnet, ScienceDirect, Redalyc, Scielo, ResearchGate, WoS y Google Scholar. Conforme al alcance de esta investigación se analizaron 130 artículos literarios, los cuales se clasificaron para recopilar los más accesibles, más reconocidos y mejor valorados académicamente.
De esta manera, se aplicó la bibliometría como herramienta estadística para observar el comportamiento de los trabajos relacionados con el tema, en todo el mundo, a partir de estas bases de datos y elementos como las palabras clave, nombre de los autores, nombre de las instituciones y los países de origen de los documentos.
En línea, los resultados de la búsqueda se analizaron a través de la herramienta VOSviewer, versión 1.6.16, la cual ofrece funcionalidades de minería de texto que puede ser usada para construir redes de coincidencia. En este trabajo se realizaron dos tipos de análisis: uno orientado a la coocurrencia de palabras y el otro, de coautoría de los países de filiación de los autores.
En primer lugar, se analizó la coocurrencia de palabras claves, con un mínimo de diez coocurrencias por palabra que se representaron a través de la visualización de red de nodos (Waltman et al., 2010) (figura 1).
Figura 1:: Visualización de la red nodal de coocurrencia de las palabras clave
De la misma forma, se analizaron los países en donde se vienen desarrollando la mayor cantidad de investigaciones en temas asociados a la ecuación de búsqueda; en ese sentido, la figura 2 muestra la red nodal sobre la coautoría de los trabajos a partir de los países de filiación de los autores.
Figura 2:: Visualización de la red nodal de coautoría con base en de los países de la filiación
Desde el análisis bibliométrico y de las visualizaciones obtenidas (figuras 1 y 2) se puede establecer una relación entre los temas definidos por conceptos de innovación e instituciones de educación superior, lo que pone en manifiesto que en los últimos tiempos muchas de las investigaciones orientadas a la formación tienen componentes o elementos de innovación. Además, se determinó que los países que más están relacionando los conceptos de innovación con los procesos formativos en las instituciones de educación superior (IES) son algunos de Europa, además de Estados Unidos y Rusia. No obstante, en Brasil y Colombia tienen comportamientos similares a España; sin embargo, las relaciones de los autores colombianos en estas temáticas están enfocadas en la participación de proyectos de países como España y Brasil, mas no se tiene articulación con otros países latinoamericanos. De esta forma, la representación latinoamericana en estos conceptos, según las bases de datos estudiadas, es baja, lo que proporciona una oportunidad para elaborar trabajos de investigación desde el contexto latinoamericano en temas conexos a la innovación o sus procesos, con la formación en educación superior y competencias.
La búsqueda exhaustiva arrojó 81 artículos, los cuales fueron completamente analizados y caracterizados, según el enfoque de la investigación.
Dicho material se filtró de acuerdo con los métodos expuestos durante el estudio de investigación, como el teórico, el metodológico y el contextual; en consecuencia, se generaron las siguientes categorías: estrategias de investigación aplicada; actividades de desarrollo experimental; competencias básicas, transversales específicas, duras y blandas; competencias demandadas por la sociedad del conocimiento, y competencias de la sociedad de la información y conocimiento (Lozada, 2016).
Investigación
La investigación es una actividad de tipo intelectual que se fundamenta en una planificación y realización de actividades de forma sistemática y metódica, con el propósito de descubrir o dar respuesta a interrogantes para buscar nuevos conocimientos, valiéndose de procedimientos, estructuras y técnicas, es decir, de un método científico (Sánchez Escudero y Suárez Cortez, 2018).
Comprender al ser humano de manera integral es uno de los principales interrogantes que ha tenido la actual sociedad de manera global; por tanto, se plantea la necesidad de investigar en diferentes áreas o disciplinas, con el fin de dar respuestas del entorno donde se desenvuelve el individuo. El pilar de la investigación es comprender o entender al hombre como tal, el universo y las interacciones entre ellos; no obstante, de acuerdo con las realidades de la sociedad, se han modificado los procesos o metodologías de la investigación desde la epistemología hasta las explicaciones filosóficas que de ella subyacen (Súa Nieto et al., 2016).
El proceso de investigación dentro de sus objetivos tiene la identificación y solución de problemas del contexto y a partir de allí generar nuevos conocimientos; así, debe considerarse como un encadenamiento de acciones e infraestructura, destinado a la generación de conocimientos que solo se pueden obtener a través de la aplicación de etapas rigurosas y transparentes que pueden ser replicadas por cualquier investigador para contrastar sus hallazgos. Cuando se aborda la investigación sin tener en cuenta todas las aristas del proceso, desde la concepción suele cometerse una serie de errores que puede conducir a que el investigador no se enfoque en la obtención de los resultados pertinentes; por ello, se debe considerar que la investigación va más allá de la tabulación de resultados y de unas acciones experimentales (Manterola y Tamara, 2013).
En ese sentido, ¿cuáles deberían ser los objetivos de la investigación? Estos pueden dar respuesta a diferentes inquietudes de acuerdo con el campo de aplicación; en coherencia, el objetivo principal debería ser la generación de nuevo conocimiento. No obstante, algunos autores mencionan que este objetivo puede redundar en el fortalecimiento de competencias personales y sociales que llevan a mejorar la condiciones individuales y sociales. Igualmente, los objetivos que se plantean dentro de una investigación suponen una hoja de ruta que orienta las actividades y sinergias del equipo de trabajo.
También, la investigación es un proceso social; por tanto, es imperioso concebirla como una habilidad colectiva de los individuos, toda vez que desde su formulación debe ser puesta en consenso con un grupo de personas interesadas en ciertas temáticas y, al finalizar, los resultados deberán ser refutados por la comunidad (Navarro, 2018).
Por lo anterior, es necesario tener una visión previa sobre los tipos de investigación. Varios autores han considerado una serie de tipologías que hacen ver el término un poco confuso.
Según Cano (2019), el primero en establecer una clasificación de investigación básica e investigación aplicada fue Mario Bunge en 1980; posteriormente, y de acuerdo con lo que se reporta en el mismo trabajo, Alvitres, en el año 2000, planteó la investigación básica y pura, o sustantiva, cuando pretende una descripción, explicación o predicción. El mismo autor demarcó la investigación aplicada o tecnológica, cuando se establecen procedimientos, se planten estrategias, se desarrollan y prueban modelos físicos y se estima su valor pragmático (Cano, 2019).
De esta manera, puede ser clasificada de acuerdo con otros criterios. Supo y Cavero (2014) exponen una clasificación amplia en la cual emanan las posturas detalladas en la figura 3.
Figura 3:: Clasificación de la investigación
Por su postura filosófica y epistemológica o enfoques, se habla de la investigación cualitativa y cuantitativa, por tanto, la investigación cualitativa se entiende como la investigación que genera datos descriptivos o característicos; por ejemplo, las palabras de las personas, habladas o escritas, y la conducta observable, entre otros (Quecedo y Castaño, 2002). Por otro lado, la investigación cuantitativa, también denominada empírico-analítica, se basa en los aspectos numéricos para investigar, analizar y comprobar la información y los datos, a partir de los cálculos matemáticos; es decir, recurre a las operaciones matemáticas (Alan Neill y Cortez Suárez, 2013). Por ejemplo, el Departamento Administrativo Nacional de Estadística (DANE) en Colombia es la entidad responsable de realizar los análisis cuantitativos respecto a la población colombiana.
En cuanto a los propósitos o finalidades de la investigación básica y de la investigación aplicada, la primera propone indagar los comportamientos fundamentales de la naturaleza y el Universo, y de esta forma establecer modelos, leyes o teorías que permitan su comprensión por parte de los individuos, su impacto en la sociedad; esta, por lo general, es a largo plazo. La aplicada, por su parte, concentra su atención en identificar necesidades, problemas u oportunidades del contexto para, posteriormente, aplicar conocimientos y dar respuesta a estos requerimientos desde la aplicación del método científico (Sabino, 1996); por ejemplo, la investigación de las pandemias se acogería a una investigación básica e indagar a profundidad acerca de la covid-19 (SARS-CoV-2) y esta daría un vivo ejemplo de investigación aplicada.
En cuanto a los medios para obtener los datos, existen dos tipos: investigación documental, que, como su nombre lo indica, se apoya en fuentes de información de tipo documental, esto es, en cualquier tipo de documentos escritos digitales o físicos (Supo y Cavero, 2014). La investigación de campo, o trabajo de campo, consiste en el desarrollo de actividades de indagación dentro de un contexto establecido, no dentro de un entorno controlado; por ejemplo, la mayoría de los proyectos de investigación en Ciencias Sociales analizan el comportamiento de los individuos en entornos reales. Por último, la investigación de enfoque experimental o cuasiexperimental, contrario a la anterior, se trabaja en un ambiente controlado, además, de que el investigador puede modificar el valor de una variable (independiente) y analizar la correlación o causalidad de otra variable (dependiente); asimismo, debe implementar modelos relacionados con el diseño de experimentos donde se determinan de forma objetiva la cantidad de tratamientos y especímenes a aplicar (Alonso Serrano et al., 2012).
Por el nivel o profundidad de conocimientos a alcanzar, según la finalidad que persiga el científico, las investigaciones pueden ser exploratorias, descriptivas, explicativas, proyectivas, entre otras. Estas se desarrollan de forma cronológica o independientemente. No obstante, estos niveles permiten comprender el rigor científico cuando se cuestiona y analiza la realidad (Supo y Cavero, 2014).
Sin embargo, dependiendo de las perspectivas de los investigadores, se pueden obtener otras clasificaciones de la investigación, una de ellas es la de acción participativa, la cual estimula la integración del conocimiento y la acción, permite que los participantes se involucren y transformen la realidad y objeto del estudio, a través de sinergias gestionadas por ellos, para dar solución a las problemáticas identificadas, cuyo interés principal es generar transformaciones continuas y así gestar escenarios cambiantes de análisis reflexivo (Guevara et al., 2020).
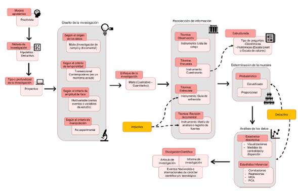
Por otro lado, Hurtado de Barrera (2000) socializa la metodología de la investigación holística, la cual se puede observar resumida en la figura 4. Allí, se definen elementos como el modelo epistémico, el método, el tipo o profundidad, el diseño (según el origen de los datos, y los criterios de temporalidad, de amplitud del foco, de manipulación), el enfoque, entre otros (figura 4).
Figura 4:: Propuesta del método de la investigación holística a un proyecto de investigación aplicada
Así mismo, en la Tabla 1, se socializan otras clasificaciones encontradas en la literatura y que ponen en manifiesto diferentes puntos de vista de los campos de acción de la investigación.
Investigación básica. Investigación aplicada. Desarrollo experimental.
Según el propósito de la investigación (investigación básica e investigación aplicada). Según la clase de medios para obtener información (documental de campo y experimental). Según el nivel de conocimiento que se obtiene (exploratorio, descriptiva y explicativa).
Investigación básica (investigación básica exploratoria, investigación básica descriptiva, investigación básica explicativa). La investigación aplicada o tecnológica.
Según la orientación (investigación básica e investigación aplicada). Según el alcance de la investigación (exploratorio, descriptivo, correlacional, explicativo). Según el diseño de la investigación (experimental y no experimental). Según la direccionalidad de la investigación (retrospectiva y prospectiva). Según el tipo de fuente de recolección de datos (retrolectiva y prolectiva).
Investigación descriptiva. Investigación experimental. Investigación participativa - acción (IAP).
Tabla 1: Clasificación de los tipos de investigación
Autores
Clasificación
OCDE (2015)
Muntané (2010)
Álvarez Risco (2020)
Esteban Nieto (2018)
Investigación aplicada
La investigación aplicada requiere de una metodología diferente a la investigación básica y pura, por cuanto a que la primera se funda en la identificación de problemas del contexto y, a partir de allí, propone soluciones con base en los conocimientos adquiridos en la investigación pura. Además, la investigación aplicada tiene en cuenta todas las regulaciones, normativas y demás estatutos que regulan el comportamiento de la sociedad, con el fin de tener otro punto de apoyo al momento de abordar el problema (Viloria Cedeño, 2016).
En ese sentido, la investigación aplicada puede estar orientada a la identificación de los potenciales consumidores de un producto para definir el lugar más adecuado para ubicar una tienda (Rojas Ayala, 2019).
De acuerdo con el Manual de Frascati, son trabajos originales que están enfocados en la obtención de nuevos conocimientos, pero que están dirigidos a la solución de problemas identificados de un contexto en específico.
La investigación aplicada recurre a los conocimientos ya alcanzados en la investigación básica para encaminarlos al cumplimiento de objetivos específicos; por tanto, este tipo de investigación considera todo el conocimiento existente en un área concreta, que será aplicado en el intento de solucionar problemas específicos.
Los resultados de la investigación aplicada pretenden, en primer lugar, enfocarse en la validación de posibles implementaciones de productos, prototipos o modelos materializados en los niveles de transferencias y madurez tecnológicas. La investigación aplicada explora y materializa ideas en algo operativo; las aplicaciones obtenidas son susceptibles de protección a través de instrumentos de propiedad intelectual (OCDE, 2015).
La investigación y el desarrollo experimental
El desarrollo experimental se puede concebir como la adquisición, combinación, configuración y empleo de conocimientos y técnicas, ya existentes, de índole científica, tecnológica, empresarial o de otro tipo, con vistas a la elaboración o estructuración de modelos, prototipos o planes que plantean el inicio preliminar del trabajo empírico para comprobar planteamientos teóricos que pueden fortalecer la argumentación de lo planteado desde la investigación aplicada. Se incluye la elaboración de prototipos, modelos físicos y conceptuales, estructura, plantas pilotos y demás experiencias, siempre y cuando no vayan destinados a usos comerciales. El desarrollo experimental no incluye la modificación básica o irrelevante de un producto, toda vez que, como ya se mencionó, el desarrollo experimental fortalece la apropiación de conocimientos obtenidos en la investigación aplicada a través del empirismo o pragmatismo (Cámara de Zaragoza, 2011).
Por otro lado, la I+D (R&D, research and development) es concebida como las actividades de investigación que estén orientadas a la obtención de resultados o productos que contribuyan al desarrollo económico y social de un país; en ese sentido, este desarrollo se establece desde la mirada del mejoramiento de la calidad de vida de una población a través de los procesos o sistemas de investigación que establece una nación (Escudero Sánchez y Cortez Suárez, 2018).
El desarrollo experimental se enmarca en el planteamiento de una serie de actividades orientadas a la construcción de elementos que se fundan en las investigaciones tanto básicas como aplicadas, con el fin de obtener estatutos o resultados novedosos que aportan al mejoramiento continuo de técnicas o tecnologías existentes, y de esta forma, contribuir con productos más pertinentes dentro de los requerimientos de la sociedad. Así mismo, el desarrollo experimental contribuye a la corroboración de conceptos o teorías que se generan desde la investigación básica o aplicada, y se constituye en un elemento fundamental a la hora de confirmar la existencia de un planteamiento científico (Consejo Nacional de Ciencia Tecnología e Innovación Tecnológica, 2020).
La investigación y el desarrollo experimental (I+D) consta de trabajos creativos que se llevan a cabo de forma sistemática, lo que alimenta el contenido de conocimiento que tiene la humanidad desde diferentes dimensiones; adicionalmente, aporta a la generación de nuevos conocimientos. Obtiene su información a partir de las actividades empíricas por parte del investigador, apoyado en conocimientos generados en la etapa de investigación; es decir, el desarrollo experimental complementa el constructo cognitivo que debe tener todo investigador que busca el significado de la realidad y que busca modificarla con nuevos planteamientos derivados de su quehacer (OCDE, 2015).
El término I+D engloba tres actividades
Investigación básica
Básicamente consta de trabajos experimentales o teóricos enfocados en la obtención de nuevos conocimientos acerca de la fundamentación de fenómenos físicos de hechos observables, sin tener en cuenta la aplicación directa en el contexto social a corto plazo.
Investigación aplicada
Son trabajos originales destinados a la obtención de nuevos conocimientos enmarcados en la solución de un problema específico basados en los resultados de la investigación básica; estos se pueden obtener en un periodo más corto, y su impacto en la sociedad es más destacado.
El desarrollo experimental
Se basa en la realización de actividades sistemáticas enfocadas en el desarrollo de estructuras o elementos que son producto de la materialización de conocimientos derivados de investigaciones básicas y aplicadas, que cumplen la función de consolidar los conocimientos o confirmar los planteamientos teóricos identificados en la investigación aplicada (OCDE, 2015).
La investigación y la educación
La investigación es un proceso sistemático orientado a dar respuestas a cuestionamientos, o a ofrecer soluciones a problemas, o generar nuevos conocimientos en un área específica (Navarro Ascencio et al., 2017).
Por otro lado, debido a la situación de la pandemia en los dos últimos dos años, muchos países han optado por restringir las actividades educativas de manera presencial para reducir los casos de contagio y evitar niveles altos de mortalidad (Méndez Escobar, 2020). Todo ello ha llevado a que los docentes, en su afán de cumplir con su misión de orientar y, por ende, evitar un retraso significativo en sus avances académicos, exploren diferentes medios, técnicas y metodologías que les faciliten la ejecución de sus actividades de enseñanza de la mejor forma posible. En ese sentido, las herramientas tecnológicas disponibles en la Web fueron una gran alternativa para llegar a sus discentes (Castro Maldonado, 2015; Castro, 2008). No obstante, la cobertura de la red y las limitaciones de las condiciones económicas de algunos aprendices fueron algunos de los obstáculos para que esta alternativa fuera la más óptima; además, muchos docentes tuvieron la necesidad de indagar sobre nuevos métodos pedagógicos, hecho que conllevo a que, de forma intrínseca, los que tuvieran competencias investigativas se adaptaran más rápidamente, toda vez, que poseían competencias como el análisis de la información, pensamiento crítico y autogestión (Hurtado Talavera, 2020).
El uso de las nuevas herramientas tecnológicas y la implementación de nuevas estrategias pedagógicas como el aprendizaje basado en retos (ABR), el aprendizaje basado en evidencias (ABE) y al aprendizaje basado en la investigación (ABI), son habilidades que todo docente debe poseer (Sierra Villamil y Vargas Castro, 2017).
Competencias
El término competencia ha dado lugar a múltiples interpretaciones, matices o, inclusive, a malentendidos, toda vez, que el concepto es polisémico, que se acomoda al contexto y perspectiva de la audiencia en un momento dado. De un modo genérico se puede entender que la competencia comprende los conocimientos, habilidades y destrezas que permiten desarrollar exitosamente un conjunto integrado de funciones y tareas, de acuerdo con criterios de desempeño óptimos, especialmente en el medio laboral o profesional (Dávalos y Narváez, 2013).
También se define como la capacidad que el ser humano debe tener para resolver, de forma eficaz y autónoma, problemas que se pueda encontrar en su vida o en su contexto, y se fundamentan en un saber profundo, no solo en un poder ejecutar acciones o funciones productivas, se trata de un saber para pertenecer y participar en la sociedad (González et al., 2004).
Igualmente, se puede interpretar como la capacidad compleja que integra conocimientos, habilidades, destrezas, acciones, pensamientos, criterios y desempeños en situaciones específicas y concretas (saber hacer en forma pertinente). Las competencias se construyen, se fortalecen y evolucionan permanentemente (Instituto Colombiano para la Evaluación de la Educación [Icfes], 2019).
Desde la línea de investigación en complejidad y competencias, establecida por Sergio Tobón en 2008, se retoman varios de los elementos planteados en estas definiciones, como conocimientos, habilidades, pensamientos, idoneidad, desempeño y destrezas. En ese sentido, las competencias se conciben como procesos complejos de desempeño con idoneidad en determinados contextos que, por lo general, son complejos, que se basan en sinergias entre individuos con mundos complejos; consiguiente, las competencias se entienden desde la arista de la complejidad en las interacciones del individuos con el objeto o Universo en general, para lo cual se integran diferentes saberes (saber ser, saber hacer, saber conocer y saber convivir), para ejecutar actividades o resolver problemas, siempre planteados desde la perspectiva de la mejora continua de las actitudes y aptitudes del individuo. De esta manera, se aporta al desarrollo colectivo de la sociedad, con respeto por la naturaleza y los seres vivos. En otras palabras, las competencias son comprendidas desde la integralidad del ser como herramientas para el desarrollo personal, en aras de contribuir a la estructuración de un tejido favorable para el desarrollo económico y social de la sociedad (Tobón, 2008).
Igualmente, algunos autores reiteran que las competencias básicas permiten al individuo utilizar sus recursos personales (habilidades, actitudes, conocimientos y experiencias) para actuar de manera activa, efectiva y responsable en la edificación de su proyecto de vida. El conjunto de competencias básicas lo constituyen los saberes imprescindibles para llevar una vida cómoda (Mateo Villodres, 2010).
Por tanto, las competencias básicas que se pueden encontrar dentro de las genéricas son las que se comparten por un amplio rango de profesiones; deben ser aprendidas hasta un nivel por todos los ciudadanos; son necesarias en distintos escenarios profesionales con diferentes funciones y tareas, y son demandadas, hoy en día, por el mercado laboral, por lo que su adquisición mejora los ambientes de los equipos y la empleabilidad del individuo (López Álvarez y Sánchez Carracedo, 2017).
Después de haber abordado el concepto de investigación y sus diferentes clasificaciones, queda indagar si estas guardan relación con las competencias o si existe una categoría que las contemple. Así, las competencias investigativas se definen como las capacidades que tiene una persona para abordar problemas de investigación, o identificar necesidades u oportunidades que pueden ser subsanadas a partir de un proceso metódico de adquisición y análisis de información, mediante la aplicación de conceptos o definiciones en cada disciplina, de habilidades y de pensamiento lógico, crítico y reflexivo, para responder de manera asertiva a los interrogantes o cuestionamientos derivados de la investigación. Estas competencias investigativas resaltan las habilidades multidimensionales de la persona. En síntesis, las competencias investigativas se aprenden investigando (López Álvarez y Sánchez Carracedo, 2017).
Se han identificado también numerosas clasificaciones de competencias, dependiendo del contexto en el cual se utilizan y de las comprensiones e intereses de los autores. La Tabla 2 presenta una lista no exhaustiva de aquellas comúnmente encontradas en la literatura.
Básicas, genéricas, específicas. Básicas, genéricas, laborales de gestión, laborales técnicas específicas. Duras, blandas. Técnica, metodológica, social, participativa. Cognitivas, procedimentales, actitudinales. Conocimientos, habilidades, actitudes, valores. Transversales, específicas de la profesión, específicas del actuar profesional, de gestión. Intrapersonales, interpersonales, profesionales y disciplinares. Conceptuales, metodológicas, humanas, de alta dirección.
Competencias claves Se pueden considerar como esas herramientas vitales que deben tener los individuos para poder socializar e interactuar con sus pares y, de esta forma, prolongar su vida psicológica y física en diferentes aspectos, que les permitan ser personas sociables para el beneficio individual y colectivo.
Competencias generales y comunicativas. Son aquellas a las que se puede recurrir para ejecutar acciones de todo tipo, incluyendo actividades comunicativas o basales para sobrevivencia del individuo.
Tabla 2: Clasificación de las competencias
Autor
Tipos
Contreras (2011)
OCDE (2015)
Caro Valverde et al. (2003)
Igualmente, existen autores que clasifican las competencias como básicas, específicas y transversales, que a continuación se procederá a profundizar un poco más.
Competencias básicas, transversales y especificas
Competencias básicas
Cabe mencionar que estas competencias están interrelacionadas, por eso son más relevantes en conjunto que separadas. Su definición establece que sean potencialmente válidas en muchos ámbitos sociales y territoriales, aunque no deben considerarse un producto final y libre de problemas, es decir, no perfectibles (Buscá Donet y Capllonch Bujosa, 2019).
Teniendo en cuenta los numerosos conceptos que se pueden encontrar respecto a las competencias básicas, en la Tabla 3 se enuncian algunos significados relevantes hallados en la revisión documental del presente trabajo.
Las competencias básicas son responsabilidad del Estado, toda vez, que son las capacidades mínimas que deben tener los ciudadanos para ejercer efectivamente su rol de ciudadano. Todos los discentes no deben por qué desarrollar todas las competencias en un grado de máximo; cada uno tiene sus características y actitudes. Hay varios niveles: mínimo aceptable, notable y excelente.
Tabla 3: Conceptos de “competencias básicas”
Autor
Conceptos
Latorre Ariño (2016)
Villodres Mateo (2010)
Las competencias básicas se basan en el uso de sus recursos personales (habilidades, actitudes, conocimientos y experiencias) para actuar de manera responsable en la construcción de su proyecto de vida y de la mejora de las condiciones de su entorno cercano.
Competencias transversales
Otras competencias que se pueden analizar a partir de los diferentes puntos de vista y que pueden complementar los conceptos de integralidad del ser en pro de ser elemento útil para el desarrollo de la sociedad, serían las transversales. Estas no solo se enmarcan en las competencias elementales para insertarse a un contexto social, sino que extraen elementos técnicos de algunas áreas del conocimiento, es decir, se pueden encontrar en diferentes currículos de los perfiles de los profesionales (tabla 4) (Casanova Romero, 2011).
Tabla 4: Competencias transversales
Autores
Concepto
García García (2009)
Necesarias en un titulado con ese nivel académico, pero no necesariamente relacionadas con sus conocimientos técnicos.
Raciti (2015)
Son las denominadas competencias no cognitivas como las competencias socioemocionales, estas también son denominadas por el Ministerio del Trabajo de Colombia como competencias transversales.
Sierra Villamil (2019)
Las competencias transversales corresponden, a aquellas que se deben encontrar intrínsecamente relacionadas en todos los currículos de los programas educativos y que corresponden a matemáticas, investigación, emprendimiento, creatividad, innovación, tecnológicas, entre otras.
González et al. (2004)
Según estos autores, las competencias transversales se subdividen en instrumentales, personales, sistémicas y de información.
Competencias específicas
Otro tipo de competencias que pueden complementar la integralidad del ser dentro del contexto complejo de la funcionalidad y aporte positivo a la comunidad son las competencias específicas o técnicas. Estas se relacionan con los conocimientos técnicos de una profesión o saber en específico; son las que definen a un profesional y su capacidad a través de conocimientos, habilidades y destrezas para solucionar problemas de su campo de acción. Sin embargo, a pesar de la posible especificidad que tiene este concepto, se tienen algunas perspectivas que complementan su definición (ver Tabla 5).
Tabla 5: Conceptos de competencias específicas
Autor
Concepto
Barragán Sánchez y Buzón García (2004)
Son las destrezas relacionadas con las áreas de estudio; son los métodos y técnicas propias a las diferentes áreas de cada disciplina según el área de conocimiento.
González Maura y González Tirados (2008)
Relativas a una profesión determinada.
Rodríguez Puerta (2021)
Son todas aquellas habilidades, conocimientos, valores y pensamientos requeridos para desarrollar de manera adecuada una tarea o un trabajo, o son requeridas para cumplir el perfil de una profesional es específico.
Se pretende, en definitiva, que no se entiendan las competencias transversales y específicas como dos partes aisladas, sino como un sistema de competencias interconectadas que se irán desarrollando y fortaleciendo a lo largo de la formación académica de los estudiantes. Las competencias específicas se trabajarán a lo largo de las materias de mitad y final de carrera, y las transversales, a lo largo de toda la titulación.
Otra clasificación en la que los autores indican que se dividen las competencias es la que se expone a continuación.
Competencias blandas y duras
En la actualidad se evidencia la importancia que tienen las competencias blandas, o sociales, como la comunicación asertiva, el trabajo colaborativo, iniciativa, pensamiento crítico, entre otras (Cáceres Mesa y Pérez Maya, 2016), para alcanzar los objetivos o metas que se plantean las organizaciones, ya sean desde actividades puntuales, planes o programas, que se establecen a mediano o largo plazo. Igualmente, en la literatura se encuentra numerosos conceptos que pretenden definir las competencias blandas. En la tabla 6, se enlistan algunos.
Define el término soft skills como las cualidades o atributos personales, o nivel de compromiso de una persona que la distingue de los demás, aunque estas personas posean similares habilidades y tipo de experiencia. También se puede definir como la capacidad que tiene una persona de poner en práctica diferentes habilidades y destrezas dentro de una función específica que la da un componente diferenciador al individuo al momento de compararlo con un par semejante.
Tabla 6: Conceptos de competencias blandas
Autor
Concepto
Arroyo Herrería (2019)
Las competencias blandas surgen en la década de 1980 de la mano de la formación empresarial, con el objetivo de dar respuesta a las nuevas necesidades de la sociedad, debido a la abundancia del conocimiento y como método para orientar a los jóvenes hacia su éxito académico y profesional.
Maturana Moreno y Guzmán Chitiva (2019)
Por otro lado, el concepto de competencias duras está alineado al de competencias técnicas o específicas; es decir, ambas se enmarcan en las capacidades que debe tener cada profesional en su respectiva área; estas competencias son las que dan el componente diferenciador en cada una de las profesiones. En la Tabla 7, se exponen algunas definiciones de competencias duras.
Tabla 7: Conceptos de competencias duras
Autor
Concepto
Arroyo Herrería (2019)
Las competencias duras son todas aquellas competencias vinculadas directamente con los conocimientos y habilidades sobre un saber, área o disciplina en concreto que permite al profesional ejecutar de manera eficaz cargos o roles relacionados con su experticia.
Pelayo (2018)
Las competencias duras, o hard skills, son las relacionadas con el conocimiento académico y la formación curricular y que permiten diferenciar las profesiones desde sus capacidades de cumplimiento de funciones técnicas y metodológicas.
Las competencias y la educación
Para abordar los conceptos de educación y competencia, se tuvo en cuenta la perspectiva de la educación desde los indicadores establecidos por la Organización para la Cooperación y el Desarrollo Económicos (OCDE), los cuales ofrecen una visión holística respecto a la calidad de los procesos formativos y su impacto en el desarrollo económico y social de las naciones que pertenecen a este organismo. Estos indicadores ponen en manifiesto las diferentes brechas que tienen los estudiantes de distintos países al momento de apropiar competencias pertinentes que les permitan desenvolverse en la actual sociedad (OCDE, 2019).
En ese sentido, para un actuar competente no es suficiente aprender una técnica o adquirir y comprender un determinado conocimiento, sino saberlos utilizar en una situación dada. Toda actuación competente implica la apropiación y gestión de habilidades, conocimientos y actitudes (Ministerio de Educación del Perú, 2021) que puedan ser aplicados de manera óptima para solucionar problemas conexos al contexto del discente.
Por lo anterior, los jóvenes en la actualidad, debido al avance tecnológico, están expuestos a diversas formas de interacción, donde el eje fundamental es la apropiación de habilidades y conocimientos relacionados con las TIC. Su educación, en las diferentes modalidades, proporciona valores, actitudes y experiencias constructivas que les permitirán aprovechar oportunidades que favorecen activamente la creación de nuevos espacios de vida social. En coherencia, el talento humano debe poseer diferentes cualidades, destrezas y conocimientos que se ajustan a la actual economía del conocimiento, la mayoría de estas orientadas al manejo adecuado de la información y el uso de las nuevas tecnologías en un entorno globalizado compuesto por redes académicas y científicas (OCDE, 2015).
En Colombia, la educación la contempla la Constitución Política de 1991, en su artículo 67, como un derecho de la persona y un servicio público que tiene una función social; con ella se busca el acceso a la ciencia y la tecnología para cerrar las brechas socioeconómicas de la población (Constitución Política de Colombia, 2011).
La educación que actualmente se imparte en el país es de forma presencial, a distancia y virtual. La primera está compuesta de tres elementos: alumno, docente y aula (o ambiente de formación), los cuales se sincronizan en un tiempo fijado para realizar todas las actividades concernientes al proceso de enseñanza/aprendizaje. Por su parte, la educación a distancia se presenta como la oportunidad para estudiar a esas personas que por su condición de trabajadores activos tienen tiempos limitados para su formación; consiste en la entrega de evidencias de producto que se hacen a través de un entorno virtual o físico, y unas evidencias de conocimientos que constan de cuestionarios que se desarrollan de manera presencial. Finalmente, la educación virtual la constituyen aquellos estudios que realiza el estudiante utilizando las TIC y con el tiempo que tenga disponible para el desarrollo de las diferentes actividades pedagógicas, con asesoría de un tutor que lo orienta utilizando diferentes medios de comunicación, tutoría que se puede realizar de forma sincrónica o asincrónica (Alarcón Suárez, 2020).
Educación basada en competencias en la educación universitaria
Las definiciones de competencia también se pueden enmarcar desde las miradas de las escuelas epistemológicas como la conductista y la funcional. La primera se refiere a los conocimientos, habilidades, destrezas y actitudes que debe tener un individuo como conducta o aptitud mínima para su inserción en el mundo laboral y social; por su parte, la funcional trata específicamente de las capacidades de las personas respecto a las funciones que debe ejecutar, según su formación, en una disciplina concreta (Ministerio de Educación del Perú, 2021).
Con la llegada de la pandemia por la covid-19 se cambió la dinámica del proceso de enseñanza/aprendizaje, ya que los docentes y estudiantes deben utilizar las herramientas tecnológicas como elemento fundamental de la nueva normalidad educativa. Esto constituye un proceso complejo, toda vez que no se cuentan con la infraestructura o medios para llevar de forma amplia una educación virtual; el proceso de aprendizaje virtual supone la apropiación de nuevas competencias transversales, como el manejo de la información y uso de los medios informáticos de manera efectiva. En coherencia, la apropiación y generación de las competencias dependen del contexto y de las herramientas disponibles por la sociedad; en otras palabras, las competencias se alinean a las épocas en las cuales se esté desarrollando la sociedad, ya que deben ser pertinentes a los procesos que subyacen de esta temporalidad.
En este sentido, la ¡Error! No se encuentra el origen de la referencia. ilustra el desarrollo de competencias integrales desde la primera infancia hasta el periodo universitario en Colombia; un ejemplo de ello es el Servicio Nacional de Aprendizaje (SENA), el cual imparte la concepción y clasificación de las competencias sociales y transversales basados en el principio de integralidad establecido en el Estatuto de la Formación Profesional Integral (SENA, 2012). En él, se identifica la clasificación de competencias de los aprendices para evaluar el rendimiento y medir de forma eficiente el resultado competitivo en el mercado laboral.
Figura 5:: Desarrollo de competencias integrales
El componente de formación hace referencia a todas aquellas funciones o acciones académicas (teóricas o prácticas) que conforman el proceso de enseñanza/aprendizaje del discente, a través de diferentes instituciones educativas locales o nacionales que ofrecen programas en todos los niveles educativos, por ejemplo, el SENA en Colombia, instituciones de formación para el trabajo y el desarrollo humano, y las universidades. Durante su formación, el aprendiz o discente adquiere las competencias y capacidades cognitivas en una disciplina o área de formación/conocimiento particular; así, mejora las condiciones de entrada para su inserción al mercado laboral (Raciti, 2015).
Con el Decreto 2852 de 2013, se estipulan las capacidades para la interacción con otros y para la organización, gestión y relacionamiento en las diferentes dimensiones de la vida (personal y social) y del trabajo, el cual da paso a las competencias transversales, con el fin de apoyar y aumentar la satisfacción de necesidades educativas, laborales y socioeconómicas de los colombianos.
En la actualidad, tanto las competencias educativas como las profesionales y laborales deben incluir aptitudes, conocimientos y habilidades que un individuo debe tener para responder a un desempeño profesional, contexto científico, técnico, laboral, social y cultural determinado; es decir, el individuo es capaz de proponer soluciones pertinentes y efectivas a lo que dicho contexto le exige.
Al formar a los futuros profesionales con las capacidades y actitudes que son esperadas por las empresas, no solo se beneficia el sector empresarial sino todo el contexto social, toda vez que se estaría incrementado la productividad y competitividad tanto de los individuos como de las empresas, lo que llevaría a un apalancamiento en el desarrollo económico y social de la nación (Cáceres Mesa y Pérez Maya, 2016).
El uso de las herramientas tecnológicas ha brindado a profesores, alumnos y sociedad en general, la oportunidad de localizar información, comunicarse y promover conocimientos que representan de manera significativa el desarrollo cognitivo del aprendizaje del individuo y, por ende, mayor competencia con su entorno, lo que facilita la adquisición de habilidades a través de la experiencia. Las competencias no son un tema nuevo en discusión, en particular en el contexto de la enseñanza y del aprendizaje de contenidos y procesos de formación en general. Diversos autores han tratado la significancia de las competencias en los procesos cognitivos (Martín y Escanilla, 2007).
Del mismo modo, el Ministerio de Educación Nacional de Colombia (MEN) viene fortaleciendo la inserción del concepto de resultados de aprendizaje en los procesos formativos de educación superior, en donde se demanda más que solo la apropiación de conceptos o teorías por parte de los discentes. Por el contrario, va más allá, y requiere que los estudiantes se puedan desempeñar efectivamente en un contexto social y productivo; en otras palabras, los resultados de aprendizaje podrán evaluar de forma integral el saber y el saber hacer en un contexto específico.
De la misma forma, el Decreto 1330 de 2019 establece los resultados de aprendizaje como un factor para tener en cuenta en los procesos de autoevaluación que redunda en que un estudiante sea capaz de demostrar lo que sabe y ponga en práctica lo que aprendió en su contexto profesional.
Los últimos desarrollos y avances en la tecnología y la evolución de las redes informáticas a nivel mundial han permitido la proliferación de economías digitales basadas en el uso de transacciones por medio de canales electrónicos; el auge de la computación en la nube ha propiciado el desarrollo de plataformas potentes donde no es necesario contar con grandes servidores, toda vez que se dispone de estos servicios en todo el mundo. Con todo esto, se tienen amplias capacidades de almacenar u organizar la información, lo que conlleva a que esta sea el activo intangible más importantes en las empresas modernas (Organización Internacional del Trabajo [OIT], 2019).
En otras palabras, se puede indicar que, gracias a los avances tecnológicos tanto en dispositivos portátiles como en redes de transferencia de datos, las organizaciones han evolucionado respecto a la priorización de las actividades que les generan valor agregado en sus productos o servicios; es decir, hoy dicho valor agrado radica en la adecuada gestión de la información dentro de una organización.
Competencias de la sociedad de la información y conocimiento
El conocimiento es la acción de entender la característica del objeto a partir de un proceso de aprendizaje por parte del sujeto, y este concepto ha cambiado en los últimos siglos de acuerdo con la evolución de la capacidad cognitiva del ser humano (Ramírez, 2009).
El concepto actual de la sociedad del conocimiento se fundamenta en la percepción que se tiene en que las empresas más competitivas del mercado son las que están implementando en sus procesos críticos sinergias soportadas desde la capacidad cognitiva de sus colaboradores; es decir, las empresas que reconocen los procesos de generación y transformación del conocimiento, por ejemplo, la investigación, como factores importantes para competir en la actual sociedad. En otros términos, se plantea que el conocimiento y su gestión son los componentes diferenciadores de las empresas; por ende, quienes las puedan gestionar y apropiar de mejor forma serán los que tendrán más oportunidades en el actual contexto global (Krüger, 2006).
De esta manera, la sociedad del conocimiento se refiere a la sociedad que le da la importancia a que sus ciudadanos sean capaces de adquirir y manejar más y mejores conocimientos, con el fin, de que estos puedan ser aplicados al colectivo de un país, es decir, la sociedad del conocimiento se preocupa en que sus individuos estén bien educados. Dentro de este contexto, la OEA (Organización de Estados Americanos) está interesada en democratizar la sociedad del conocimiento. La Declaración de Santo Domingo, adoptada durante la Asamblea General de la OEA en 2006, determina que “el desarrollo y el acceso universal y equitativo a la sociedad del conocimiento constituye un desafío y una oportunidad que ayuda a alcanzar las metas sociales, económicas y políticas de los países de las Américas” (OEA, 2022).
La sociedad del conocimiento y la información presentan nuevos retos educativos; las instituciones de educación superior deben formar a los ciudadanos digitales del siglo XXI y desde los modelos o esquemas tradicionales no es posible generar las competencias necesarias; se debe optar por nuevos constructos dentro de los procesos de enseñanza/aprendizaje. Las TIC, por tanto, ofrecen posibilidades de transformación en los procesos educativos (Flórez Romero et al., 2017).
Las nuevas tecnologías y las innovaciones aplicadas a la educación exponen un nuevo escenario que demanda ciertas competencias a los docentes, enmarcadas en el manejo efectivo y racional de las TIC (Cruz Rodríguez, 2019).
En la denominada sociedad del conocimiento, dicho conocimiento es el centro de las sinergias y estructura socioeconómicas, por ejemplo, el conocimiento que se genera en los procesos investigativos de las diferentes IES llega a todas las personas más fácilmente gracias a que es más sencillo acceder a repositorios informativos a través de la Web, lo que favorece el proceso de sensibilización de los ciudadanos hacia los problemas sociales, económicos, naturales, entre otros (Villardon-Gallego, 2015).
En ese orden de ideas, es posible afirmar que la era de la sociedad del conocimiento puede representar una gran oportunidad para la escuela. Esta, en efecto, desde hace siglos es gestora del conocimiento, es decir, lo produce, lo comparte y lo adquiere en sus procesos de docencia, extensión e investigación. Sus principales agentes -profesores- son por definición trabajadores del conocimiento. Por ende, los actores del proceso académico tienen una muy noble labor enfocada en el aprender a aprender y desaprender para luego volver a aprender y a partir de ello procesar conocimiento (Carneiro et al., 2021).
No obstante, esta época de la información y el conocimiento, llena de oportunidades, también puede ser un escenario que promueva el desarrollo y ampliación de nuevas brechas tanto de conocimiento como económicas y sociales; por tanto, se debe garantizar la accesibilidad de los individuos a los procesos de conocimiento y, además, generar estrategias para su apropiación, lo cual resalta la importancia que tiene dicha información y conocimiento en el desarrollo actual y mejora de la calidad de vida de los ciudadanos y de esta forma ser personas que aporten en buena manera a la sostenibilidad de la comunidad y medio ambiente (Carneiro et al., 2021).
En la Tabla 8, se presentan algunos comentarios de autores que reflexionan acerca de cómo es la relación de la competencia en los procesos formativos y las sinergias de la actual sociedad, y su impacto en el desarrollo económico y social de los países.
Tabla 8: Relación de las competencias con la sociedad de la información y el conocimiento
Autor
Comentario
Peiró (2003)
Expone el concepto de aldea global, el cual consiste en la capacidad que tiene la información en llegar cada vez más a puntos más recónditos del planeta, por los que la producción o generación de esta, aumenta cada instante de forma exponencial permitiendo la accesibilidad a la mayor cantidad de individuos de una comunidad.
Tobón (2013); Tobón, Cardona, et al. (2015); Tobón, Guzmán, et al. (2015)
Expresan la importancia de transformar la educación para que se adapte a la actual sociedad de la información y del conocimiento por medio de procesos educativos que deben abordar saberes y medios de comunicación pertinentes adecuados a las actuales sinergias digitales.
Rodríguez Llera (2007)
Varios organismos internacionales, entre ellos la Organización de la Naciones Unidas (ONU), la Organización de la Naciones Unidas para la Educación, la Ciencia y la Cultura (UNESCO), la Comisión de las Comunidades Europeas, el Parlamento Europeo, han realizado esfuerzos para proponer un conjunto de competencias que la educación debiera impulsar para formar ciudadanos de la sociedad del conocimiento.
Pérez Zúñiga et al. (2018)
Menciona que la introducción de tecnologías en los ambientes de formación y el incremento de plataforma de aprendizaje rápido han abierto nuevos horizontes para la transformación de los modelos educativos tradicionales a nuevos modelos educativos basados en la aplicación de infraestructura de gestión de información.
Igualmente, de acuerdo con varios autores, la sociedad del conocimiento manifiesta varios conceptos según desde la perspectiva que se esté estudiando (ver Tabla 9).
Tabla 9: Clasificación de los tipos de sociedad del conocimiento de acuerdo con el ámbito de aplicación
Tipo
Definición
Acevedo Mena y Romero Espinoza (2019)
Desde lo social, la sociedad del conocimiento promueve y valora el conocimiento como el principal elemento para su desarrollo, en esta exploración debe utilizar la ciencia, la tecnología y la investigación a través de aplicación de diferentes estrategias como la inserción constante en los procesos productivos del método científico, la formulación de preguntas, el pensamiento crítico. Con todo ello, genera una activa participación de los individuos y propende por un mejor bienestar y desarrollo humano.
Larrota Castro (2013)
Desde lo empresarial, los colectivos empresariales están conformados por personas que ocupan cargos, que, desde la dirección, requieren de una adecuada gestión del conocimiento para poder tomar decisiones inteligentes, y así se evitar la incertidumbre en las acciones a tomar. Esta gestión del conocimiento aclara los escenarios de prospectiva; en ese sentido, se implementan nuevas tecnologías como la ingeniería y la ciencia de datos, o la visualización efectiva de datos para la adecuada toma de decisiones.
Zamora Sáenz (2020)
Desde las políticas públicas, se deben generar estrategias para que la nueva ciudadanía digital tenga las capacidades y competencias para pertenecer a la sociedad del conocimiento y, de esta forma, aprovechar las potencialidades que ofrecen las nuevas tecnologías con el fin, de que la ciudadanía tenga nuevas oportunidades al momento de abordar proyectos o generar nuevos emprendimientos que sean pertinentes a la comunidad.
Tobón et al. (2016)
Desde la sostenibilidad ambiental, la sociedad del conocimiento aporta en la implementación efectiva del trabajo colaborativo por medio de las nuevas tecnologías; es decir, se puede avanzar en mejorar la cobertura de la educación, la salud, entre otros, que permitirá a los individuos promover una cultura ciudadana sobre la importancia de mitigar la contaminación, proteger la fauna y flora, descontaminar ecosistemas y crear soluciones de base tecnológica para proteger el medio ambiente.
Martínez Cruz (2020)
Desde lo internacional, a inicios del siglo XXI se genera un nuevo concepto de globalización enmarcado en el desarrollo tecnológico y el resurgimiento y fortalecimiento de las redes computacionales a nivel mundial. Esto permite un alto flujo de información en todas latitudes y genera nuevos escenarios de información que, a través de procesos de aprendizaje y apropiación, se convierten en conocimiento, lo cual favorece el intercambio de saberes de las diferentes culturas y suma esfuerzos para el bien común tanto local como mundial.
Conclusiones
La presente investigación arroja una variedad de pensamientos críticos de autores que interpretan las definiciones de investigación, su clasificación, objetivos y el desarrollo experimental en el fortalecimiento de las competencias de la sociedad de la información y el conocimiento. A partir de allí, se define la investigación básica, en primer lugar, como aquella que es motivada por la curiosidad, y que pretende resultados de los principios básicos de una ciencia; por otro lado, la investigación aplicada, a pesar de que se fundamenta en los estudios de la primera, profundiza a un problema determinado ajustándose a lo técnico.
La clasificación de la investigación se puede analizar a partir de la clasificación de Supo y Cavero (2014), quienes la desglosan por su postura filosófica y epistemológica; por el propósito o finalidades perseguidas; por la clase de medios utilizados para obtener los datos, y por el nivel de conocimientos que se adquieren.
Por otro lado, se identifican otras clasificaciones, entre ellas la del Manual de Frascatti en la edición de 2002, donde se evidencia que existe una relación estrecha entre investigación aplicada y desarrollo experimental, donde el trabajo en conjunto que desempeñan estas no solo indaga sobre un tema en específico, sino que al llevarlo a la vivencia permite el progreso de competencias y habilidades personales y profesionales para brindar nuevas posibilidades a los individuos y adquisición de nuevos conocimientos.
En esencia, el ser humano es competitivo; esto le permite ser productivo y para ello es necesario la obtención de competencias que le admita tener la capacidad de aprovechar las mejores oportunidades. En Colombia se utiliza un sistema basado en competencias para la vida procurando asegurar la calidad de la educación, y el Ministerio de Educación Nacional (MEN), a través del Decreto 1330 de 2019, propuso el factor de los resultados de aprendizaje como elemento para evaluar los procesos de calidad en la educación superior de forma integral a través de las actividades cognitivas del discente y su interacción con el contexto social y productivo del país. De esta manera, se formulan estrategias que permiten al individuo un desarrollo para ser competitivo; para evaluar dicho sistema se realizan pruebas que miden competencias básicas, ciudadanas y laborales específicas y profesionales.
La era digital ha venido transformando de manera acelerada el entorno social, y gracias a la tecnología, es necesario contar con profesionales innovadores y con constante pensamiento crítico.
En cuanto a la sociedad del conocimiento, se concluye que se refiere al tipo de sociedad que es necesaria para un mundo competitivo y asegurar triunfos frente a los cambios económicos, sociales, ambientales y políticos que transcurren en la línea del tiempo. Las competencias de la sociedad de la información y el conocimiento trabajan sistemáticamente para el progreso y desarrollo de las sociedades, tarea que en la actualidad no ha sido nada fácil debido a las adversidades que se han asumido en estos últimos dos años con la entrada de la pandemia de la covid-19.
Así las cosas, la realización de actividades de investigación aplicada, desarrollo experimental e innovación en los centros de formación del Servicio Nacional de Aprendizaje (SENA) e instituciones de educación superior, puede aportar a la adquisición o fortalecimiento de competencias que demanda la sociedad de la información y del conocimiento, a través de diferentes estrategias pedagógicas, como el aprendizaje basado en la investigación, el aprendizaje basado en proyectos, aprendizaje basado en retos, estrategias que pueden aportar intrínsecamente a los procesos de investigación formativa o a la ejecución de proyectos de innovación. Entonces, el fomento de competencias orientadas a los procesos investigativos puede responder satisfactoriamente a las demandas de la sociedad actual.
Acknowledgements
Agradecimientos
Los autores agradecen el apoyo recibido por parte del Servicio Nacional de Aprendizaje (SENA), y al Grupo de Investigación en Gerencia y Aplicación de la Ciencia y la Tecnología (Gigat), por propiciar espacios destinados a las actividades de reflexión y procesos de investigación.
Referencias
Licencia
Esta licencia permite a otros remezclar, adaptar y desarrollar su trabajo incluso con fines comerciales, siempre que le den crédito y concedan licencias para sus nuevas creaciones bajo los mismos términos. Esta licencia a menudo se compara con las licencias de software libre y de código abierto “copyleft”. Todos los trabajos nuevos basados en el tuyo tendrán la misma licencia, por lo que cualquier derivado también permitirá el uso comercial. Esta es la licencia utilizada por Wikipedia y se recomienda para materiales que se beneficiarían al incorporar contenido de Wikipedia y proyectos con licencias similares.





