DOI:
https://doi.org/10.14483/23448393.15565Publicado:
2020-03-12Número:
Vol. 25 Núm. 1 (2020): Enero - AbrilSección:
Sección Especial: Mejores Artículos Extendidos - WEA 2019Modelo de Interacción Inteligente del Reglamento del Congreso de Colombia para Dispositivos Móviles
Interaction Model of the Regulations of the Congress of Colombia for Mobile Devices
Palabras clave:
Natural Language Processing (NLP o PLN), Accessibility, AccelerometerSensor, SpeechRecognizer, TextToSpeech, Search Model and Information Retrieval (en).Palabras clave:
Procesamiento en Lenguaje Natural PLN, Accesibilidad, AccelerometerSensor, SpeechRecognizer, TextToSpeech, Modelo de Búsqueda y Recuperación de Información (es).Descargas
Referencias
Semana - Transparencia por Colombia, «Que tanto saben los colombianos del trabajo del Congreso?,» 13 04 2009. Available: http://www.semana.com/politica/articulo/que-tanto-sabencolombianos-del-trabajo-del-congreso/102027-3.
M. Gasca Mantilla, L. Camargo Ariza y B. Medina Delgado, «Metodología para el desarrollo de aplicaciones móviles,» . Available: https://revistas.udistrital.edu.co/index.php/Tecnura/article/view/6972/8646.
E. P. Giordanino, «Sistema de Recuperación de Información,» 2010. Available: http://eprints.rclis.org/8471/1/Arquitectura.pdf.
Universidad Tecnológica de Pereira, «Sistema operativo Android: características y funcionalidad para dispositivos móviles,» 2012. Available: http://repositorio.utp.edu.co/dspace/handle/11059/2687.
Deloitte, «Consumo móvil en Colombia,» 12 2016. Available: https://www2.deloitte.com/content/dam/Deloitte/co/Documents/technology-media-telecommunications/Consumo%20movil(VF1).pdf.
MATI, «Términos adecuados para referirnos a personas con discapacidad,» 08 2015. Available: http://www.webmati.es/index.php?option=com_content&view=article&id=46:terminos-adecuados-para-referirnos-a-personas-con-discapacidad&catid=12&Itemid=163.
Min TIC, «Ley 1341 de 2009 Tecnologías de la Información y las Comunicaciones en Colombia,» 30 07 2009. Available: http://programa.gobiernoenlinea.gov.co/apc-aa-files/e5203d1f18ecfc98d25cb0816b455615/minticmanual3.0.pdf.
Min TIC, «Manual de Gobierno en Línea,» 2015. Available: http://programa.gobiernoenlinea.gov.co/apc-aa-files/e5203d1f18ecfc98d25cb0816b455615/minticmanual3.0.pdf.
MinTIC, «Ley de la transparencia y el derecho al acceso de la información pública nacional,» 2014. Available: https://www.mintic.gov.co/portal/604/articles-7147_documento.pdf.
Congreso de Colombia, «Ley 5 de 1992 - Reglamento del Congreso de Colombia,» 12 2018. Available: http://www.secretariasenado.gov.co/senado/basedoc/ley_0005_1992.html.
sparxs ystems, «Enterprise Architect - Herramienta de diseño UML,» 2018. Available: http://www.sparxsystems.com.ar/products/ea.html.
M. Vallez y R. Pedraza-Jimenez, «El procesamiento del lenguaje natural en la recuperación de información textual y areas afines,» 2007. Available: https://www.upf.edu/hipertextnet/numero-5/pln.html.
Universidad Complutense de Madrid, «Interfaces Graficas de usuario,» 2017. Available: https://www.fdi.ucm.es/profesor/jpavon/poo/Tema6resumido.pdf.
GOOGLE, «MIT APP INVENTOR,» 2017. Available: http://appinventor.mit.edu/explore/content/what-app-inventor.html.
UDEMY, «Desarrollo de Aplicaciones móviles Android con App Inventor,» 2018. Available: https://www.udemy.com/desarrollo-de-aplicaciones-moviles-con-app-inventor/.
GOOGLE, «Operación táctil con TalkBack,» 2018. Available: https://support.google.com/accessibility/android/answer/6006598.
M. Vallez y R. Pedraza, «El procesamiento del Lenguaje Natural en la recuperación de información textual y área afines,» 2007. Available: https://www.upf.edu/hipertextnet/numero-5/pln.html.
G. Gomez, «Aplicaciones del lenguaje natural,» 11 2016. Available: http://liceu.uab.cat/~joaquim/language_technology/NLP/PLN_aplicaciones.html.
R. Moreno Parra, «Desarrollo de aplicaciones para Android usando MIT App Inventor 2,» 2016. Available: https://openlibra.com/es/book/desarrollo-de-aplicaciones-para-android-usando-mit-app-inventor-2.
Cómo citar
APA
ACM
ACS
ABNT
Chicago
Harvard
IEEE
MLA
Turabian
Vancouver
Descargar cita
Recibido: 14 de noviembre de 2019; Revisión recibida: 27 de enero de 2020; Aceptado: 27 de enero de 2020
Resumen
Contexto:
No existe un sistema tecnológico para dispositivos móviles que interactúe en forma natural con el usuario y entregue respuesta precisa sobre alguna pregunta relacionada con el reglamento del Congreso. El presente trabajo establece un Modelo Interactivo Inteligente del Reglamento del Congreso de Colombia para dispositivos móviles (MIRC), y para lograrlo se implementa en un aplicativo.
Método:
El modelo de interacción propuesto está basado en el modelo de recuperación de información (arquitectura de un sistema de procesamiento del lenguaje natural). Sin embargo, fue necesario incluirle varios cambios estructurales en el sentido en que, como el sistema debe procesar la voz del usuario y responder con voz sintetizada, fue necesario emular varios procesos que facilitan la interacción del móvil con el usuario.
Resultados:
Se hace entrega de la app MIRC (Modelo Interactivo Inteligente del Reglamento del Congreso para dispositivos móviles), ajustada a requerimientos sugeridos por varios usuarios (sin discapacidad y con discapacidades); en general, es muy útil por su facilidad de consulta sobre temas del reglamento.
Conclusiones:
Se cumplió con el objetivo de entregar una app MIRC mediante un modelo de interacción inteligente para la consulta del reglamento del Congreso, usando la programación en lenguaje natural(PLN). En esta, el usuario interactúa con el dispositivo móvil usando su voz para hacer una solicitud y la respuesta se da en voz digital.
Palabras clave:
AccelerometerSensor, accesibilidad, modelo de búsqueda y recuperación de información, pro- cesamiento en lenguaje natural, SpeechRecognizer, TextToSpeech..Abstract
Context:
There is no technological system for mobile devices, which interacts naturally with the user and provides a precise answer to any question related to the Regulations of the Congress. The present work establishes an “Intelligent Interactive Model of the Regulations of the Colombian Congress for mobile devices” MIRC. To achieve this, it was implemented in an app.
Method:
The proposed Interaction Model is based on the Information Recovery Model (Architecture of a Natural Language Processing System). However, it was necessary to include several structural changes in the sense that as the system must process the user’s voice and respond with synthesized voice, it was necessary to emulate several processes that facilitate the interaction of the mobile with the user.
Results:
A MIRC app “Intelligent Interactive Model of the Congress Regulations for mobile devices” is provided, adjusted to requirements suggested by several users (without disabilities and with disabilities); In general, very useful thanks to its ease consultation for issues related to the Regulation.
Conclusions:
The objective of providing a MIRC app was fulfilled, through an Intelligent Interaction Model for consulting the Congress Regulations, using the PLN Natural Language Programming. Where the user interacts with the mobile device, using his voice to make a request and the answer is given to the device in a digital voice.
Keywords:
Natural Language Processing (NLP o PLN), Accessibility, AccelerometerSensor, SpeechRecognizer, TextToSpeech, Search Model and Information Retrieval..Introduction
Existen dos razones que motivaron la realización del presente trabajo: la primera, es el desconocimiento que tiene la gran mayoría de los ciudadanos colombianos acerca del quehacer legislativo y administrativo del Congreso de Colombia; la segunda razón es la no existencia en la web de un software para dispositivos móviles de fácil acceso a la consulta del reglamento del Congreso de Colombia, el cual permita interactuar mediante su propia voz y le sea dada la respuesta precisa a su consulta en su dispositivo móvil en voz sintetizada.
Las justificaciones de estas dos razones están basadas, la primera, en una encuesta realizada por Transparencia por Colombia con el Centro Nacional de Consultoría [1]; se realizó en cinco ciudades del país a 970 personas (de diferentes estratos), los resultados a destacar son: (a) 45% no saben o no respondieron a la pregunta sobre las funciones del Congreso, (b) 46% respondieron a su función principal ”la creación de leyes”. Para la segunda razón, se realizó una búsqueda exhaustiva en internet pasando por las webs de parlamentos o congresos legislativos y en los portales de distribución Play Store y App Store, sin embargo, no se encontró ningún software de fácil operatividad, amigable con el usuario y de esta naturaleza.
La solución a estas dos razones es el desarrollo de una aplicación [2] llamada Modelo de Interacción Inteligente del Reglamento del Congreso de Colombia (MIRC) para dispositivos móviles, la cual ya está disponible de forma gratuita en el portal Play Store para dispositivos móviles con el sistema operativo Android. La contribución metodológica y técnica de la realización de la app MIRC fue: (a) la creación de un modelo de búsqueda y recuperación de información [3], muy útil para usar en dispositivos móviles; (b) el uso de herramientas de software, como funciones avanzadas de Android (entre otras accelerometerSensor, SpeechRecognizer y TextToSpeech), y uso de facilidades de hardware incorporadas en los dispositivos móviles inteligentes (sensores, voz sintetizada, reconocimiento de voz) [4]; (c) el utilizar la masificación de equipos celulares en poder de los ciudadanos para uso personal con acceso a internet [5], contribuyendo con una app que le permita conocer el Congreso de Colombia, y (d) el hecho de que la aplicación MIRC es un software de avanzada, su programación está en lenguaje natural [5]y permite un fácil acceso a las personas sin discapacidad, además, su forma de interacción con dispositivos móviles hace más fácil su manejo para personas con discapacidades visuales o analfabetas[6]. Vale la pena mencionar que el Gobierno de Colombia, a través del MinTIC, ha regulado su política de tecnologías de la información y la comunicación[7], así como su programa Gobierno en Línea [8] y acceso a información pública nacional[9].
Diseño del sistema
Realizar un prototipo de software app sobre la consulta del reglamento del Congreso de Colombia, el cual facilite su interacción mediante el procesamiento en lenguaje natural con que el usuario le haga una solicitud verbal sobre algún tema específico del reglamento y el sistema le responda con voz sintetizada. Dirigido al público en general, pero facilita especialmente su consulta a usuarios en situación de discapacidad, también en usuarios con problemas de analfabetismo[6].
Requerimientos del sistema
La Tabla I, describe los requerimientos propuestos que debe cumplir el software MIRC. Requerimientos de Persistencia.
Tabla I: Requerimientos funcionales y no funcionales
-
Disposición de un servidor (Cloud Google) para alojar la fuente y el ejecutable de la app MIRC.
-
Tener disponible un almacenamiento de disco en servidor hosting con garantía de servicio absoluta.
-
Se requiere una carpeta que contenga el desglose del reglamento del Congreso, la Ley 5 de 1992 [10] actualizada a diciembre 2018 (393 artículos) y archivos relacionados.
-
Aloja un archivo que contenga el diccionario de términos, por medio de los cuales debe corresponder con la consulta.
-
Aloja las imágenes usadas.
Diagrama general de casos de uso
Con el fin de definir las funcionalidades principales del sistema, y de acuerdo con lo solicitado por los clientes, se plantearon los siguientes casos de uso visualizados en el siguiente diagrama general de casos de uso (Figura 1) [11].
Figura 1: Diagrama general de casos de uso
Modelo de persistencia
Corresponde a los preparativos iniciales necesarios para poder operar el sistema propuesto. En la Figura 2, se hace una descripción del modelo de persistencia utilizado y sus correspondientes procesos de conversión.
Figura 2: Modelo de persistencia MIRC
-
Conversión digital documental (BD reglamento). Consiste en que cada artículo y tema de gran interés del reglamento del Congreso (Ley 5 de 1992 actualizada a diciembre de 2019) [10]se desglosa y se convierte en archivos físicos independientes que están guardados y alojados en un servidor hosting (en hosting Colombia) con disponibilidad absoluta.
-
Diccionario de términos (DiccTermino-indexación). Archivo físico, con indexación, contiene los términos más usuales que podría preguntar un usuario consultor. Contiene el término de la solicitud y su correspondiente nombre del archivo físico de repuesta asociado. El sistema también acepta parte del término.
Este diccionario de términos se carga en el dispositivo móvil la primera vez que invoca la app MIRC; en las demás consultas sobre el mismo dispositivo se omite porque ya está cargado.
Su finalidad es la indexación de cada termino (que a su vez es lo que usualmente se solicita del reglamento). Se le asocia al correspondiente archivo físico, para así realizar su búsqueda directa en el servidor hosting donde está almacenado, y conforma la base de datos de todo el reglamento del Congreso. Con lo anterior se minimiza el tiempo de acceso a la consulta y su posterior entrega de la respuesta al usuario.
Arquitectura del sistema MIRC (modelo de recuperación de información)
A continuación, se puede apreciar la arquitectura del sistema MIRC que contempla prácticamente el modelo de interacción inteligente de búsqueda y recuperación de información utilizado (Figura 3).
Figura 3: Arquitectura del sistema MIRC
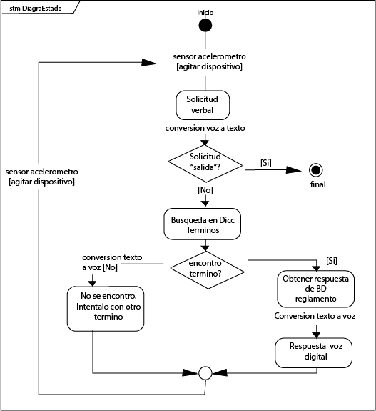
La descripción de la metodología de interacción propuesta está definida en la siguiente secuencia de pasos (de acuerdo con la Figura 3):
-
Agitar del dispositivo móvil. Una vez se dé clic sobre el ícono de la app MIRC, se debe agitar una sola vez el dispositivo móvil para activar el componente AccelerometerSesor del framework App Inventor 2, el cual hace las veces de activador, con el fin de dejarlo habilitado para recibir la consulta.
-
Solicitud verbal. Una vez agitado el móvil, el dispositivo le da la bienvenida al sistema y le solicita verbalmente que haga su pregunta sobre cualquier tema acerca del reglamento del Congreso. En forma simultánea, el sistema, realiza el cargue del archivo de diccionario de términos y lo deja cargado (disponible) en el dispositivo móvil.
-
Convertir la solicitud verbal a texto. Una vez formulada la pregunta, el sistema hace la conversión de la voz a texto; para ello, usa el componente Speech Recognizer del framework App Inventor 2, con el fin de tratar esta solicitud como una variable del sistema.
-
Carga del diccionario de datos. Capturada esta variable (solicitud del usuario), el sistema realiza una búsqueda de esta dentro del archivo del diccionario de términos; en caso de no encontrarse, le muestra un mensaje de “no se encuentra su solicitud”, luego de ello puede formular otra pregunta en forma verbal.
-
Búsqueda de la pregunta en la base de datos del reglamento. El encontrar la solicitud en el archivo de diccionario de términos garantiza que tiene su equivalente respuesta en la base de datos del reglamento, haciendo la búsqueda directa de la respuesta de acuerdo con la pregunta.
-
Obtención textual de la respuesta en la base de datos del reglamento. Se obtiene en una variable la respuesta a la pregunta desde la base de datos del reglamento (en forma textual).
-
Conversión de la respuesta de texto a voz. Una vez obtenida la respuesta de la base de datos del reglamento, el sistema hace la correspondiente conversión del texto a voz usando el componente TextToSpeech del framework App Inventor 2.
-
Entrega de la respuesta en voz sintetizada al usuario. Hecha la conversión de la respuesta de texto a voz, el sistema le da la respuesta en voz sintetizada, proveniente del dispositivo móvil.
Este modelo de interacción propuesto está basado en el modelo de recuperación de información “Arquitectura de un Sistema de Procesamiento del Lenguaje Natural” [12]. Sin embargo, fue necesario incluirle cambios sustanciales, ya que como el sistema debe procesar la voz del usuario y responder con voz sintetizada la respuesta a través del dispositivo, se requirió crear procesos que faciliten la manipulación de la respuesta para su manejo y entendimiento (respuesta de mucho contenido). Como el sistema fue concebido también para ser usado por personas con discapacidad visual, fue necesario simular la funcionalidad de algunos botones para que operaran con la voz del usuario.
Implementación del software app MIRC
Con el fin de dar solución al problema, se desarrolló e implementó un producto de software app MIRC para dispositivos móviles (celulares smarts y tabletas), en equipos con sistema operativo Android. La justificación de la selección de dichos dispositivos móviles es que, según estadísticas de uso, aproximadamente un 80% de la población colombiana los utiliza para su uso personal[5].
A continuación, se definirán las diferentes interfaces gráficas de usuario (GUI, por sus siglas en inglés) [13].
GUI de diseño de la MIRC. Vista de diseño en App Inventor
Vista de diseño de programación (como es creada por App Inventor 2[14]). En la Figura 4, se aprecia la ubicación y distribución de los compontes App Inventor usados en la app MIRC.
Figura 4: Vista de diseño del MIRC bajo el App Inventor 2
GUI de la app MIRC. Vista de programación en App Inventor
Según los diagramas de actividad y de secuencia, de los diferentes casos de uso detallados en los modelos funcional y dinámico, la programación gráfica es representado en diagramas de bloques que se pueden apreciar en la Figura 5, tal como se hace desde el framework App Inventor 2 “ai2” [15], donde se aprecia la lógica de programación utilizada con sus correspondientes módulos, procedimientos, procesos y estructuras básicas de programación visualizados a través de bloques de programación. En la Figura 5 solo se está visualizando un proceso de la lógica de programación utilizada, siendo el mismo esquema utilizado para la totalidad en el desarrollo del software app MIRC.
Figura 5: Diagrama de bloques de un solo proceso de la app MIRC realizado en App la consulta. Inventor 2
GUI de la app MIRC. Vista en el dispositivo móvil del usuario
se ejecuta son básicas y pocas, ello debido a la naturaleza misma del aplicativo. Lo anterior tiene lugar básicamente por su forma de operar, donde el usuario le da una orden verbal al dispositivo, luego realiza la búsqueda y al encontrar la respuesta se lo da en voz sintetizada en el mismo dispositivo móvil.
La Figura 6, muestra la secuencia de funcionalidad a través de las GUI durante la ejecución de la app MIRC.
Figura 6: Secuencias de Interfaz Gráfica de Usuario en tiempo de ejecución
-
GUI inicial. Una vez el usuario hace clic en el icono de la app MIRC para ejecutarla, el dispositivo muestra esta pantalla y enuncia en voz sintetizada la bienvenida al uso del aplicativo, también invita a que haga su petición por voz de la consulta al reglamento.
-
GUI consulta. Al agitar el dispositivo, muestra la pantalla indicada y le pide que diga algo. Es en este momento que el usuario pronuncia la consulta de su interés. El dispositivo es sensible y por eso se debe realizar una sola sacudida del móvil.
-
GUI respuesta. Una vez hecha la consulta a voz por el usuario, el sistema, mediante voz sintetizada, le pronuncia la respuesta exacta a su pregunta. Para facilitar el manejo y comprensión de las respuestas largas (con mucho contenido) en voz sintetizada, fueron habilitados los botones:“Continúe”, para dar la respuesta en forma pausada (particionada) o su correspondiente mandato en voz, cada vez que se presiona hasta terminar el contenido, y “Finalice”, para que en forma automática vaya pasando las diferentes particiones reproduciendo automáticamente hasta el final.
Se muestra en la Figura 7 la manera usada para facilitar la visualización en el dispositivo móvil. El diccionario de términos, activado por el botón “Términos consulta”, corresponden al diccionario de términos por los cuales se puede realizar la petición verbal a la app MIRC, también la respuesta dada a la pregunta, activado por el botón “Ultima respuesta”. Disponible en particular para los usuarios sin discapacidad, es posible visualizar en otra pantalla del dispositivo móvil la respuesta exacta de acuerdo con su petición.
Figura 7.: GUI al dar clic en botones ”Términos consulta 2 Última respuesta”
-
GUI “Términos consulta”. Al dar clic en el botón “Términos consulta”, le permite al usuario visualizar los 1145 términos de consulta disponibles, también toma parte de texto de cada uno de ellos para que el usuario pueda interactuar con la app y realizar sus correspondientes preguntas.
-
GUI “Ultima respuesta”. Al dar clic en el botón “Ultima respuesta”, el usuario podrá visualizar la última respuesta dada a su pregunta, incluso sobre la misma respuesta en voz sintetizada.
Resultados y discusión
La ejecución de la app MIRC es muy intuitiva. Después de un corto saludo (emitido por el dispositivo) invita a agitar el dispositivo móvil y emite el sonido de un pitido corto para dar paso a la solicitud verbal de cualquier tema del reglamento del Congreso. Poco después, emite la respuesta a la solicitud en voz sintetizada. Cuando la respuesta tiene un contenido largo, en primera instancia le pronuncia la primera parte de la respuesta; así, para continuar con la respuesta el usuario debe presionar el botón o pronunciar Continúe”(es la manera de pausar la respuesta, con el fin de facilitar la comprensión de esta), y así sucesivamente hasta que termine. También se puede presionar el botón o pronunciar “Finalice” (para que no tenga que presionar el botón “Continúe”) y lo va reproduciendo el contenido hasta finalizar la respuesta.
En el caso de que no sea lo que buscaba o quiera cambiar de tema de consulta, de nuevo agita el móvil y se le hace una nueva pregunta verbal del reglamento, también puede pronunciarse ”salir”para salir de la app MIRC. Este proceso esta descrito gráficamente en la Figura 8.
Figura 8: Forma de ejecución de la app MIRC
Pruebas unitarias
Se realizaron pruebas detalladas sobre el funcionamiento de la app MIRC siguiendo cada uno de los módulos que la componen y preguntas sobre temas del reglamento del Congreso, resultando un comportamiento normal de ejecución y esperado por parte del sistema. La app MIRC está realizada para que se procese en lenguaje natural y, por ende, interactuando a través de la voz del usuario; en este sentido, el dispositivo móvil obedeció a las órdenes dadas al preguntar por diferentes temas del reglamento del Congreso (algunas de ellas coincidentes con el diccionario de términos y otras erradas a propósito).
Se solicitó acompañamiento de pruebas de la app MIRC al Instituto Nacional para Ciegos (INCI), con el fin de evaluarse este producto de software. La solicitud fue atendida por el asesor TIC del INCI (discapacitado visual), cuyas principales actividades fueron:
-
Presentación del Proyecto app MIRC, presentación del contexto sobre manejo de móviles para personas ciegas, prueba del aplicativo en lector de pantalla TalBack de Android [16]y se hicieron sugerencias para que el aplicativo sea accesible.
-
Se determinaron las modificaciones recientes realizadas de la app MIRC, se hicieron pruebas directas con dispositivo móvil usando el TalBack de Android y se hicieron acuerdos para realizar otras modificaciones.
Estadísticas de pruebas en usuarios finales
Siendo estas pruebas de usabilidad de la app MIRC una parte importante del presente trabajo, el objeto perseguido con esta encuesta es poder medir el impacto de la usabilidad de la app, principalmente en cuanto a poder evaluar si el modelo de programación en lenguaje natural usado es adecuado; medir la aceptabilidad de la interacción con la app; la efectividad de la pregunta y respuesta dada, su facilidad de uso, entre otros.
Metodología
El cuestionario de la encuesta se aplicó tanto a usuarios internos (funcionarios del congreso) como a usuarios externos. También fue aplicado a personas sin y con discapacidades. El cuestionario consta de quince preguntas y fue aplicado a veintisiete personas al azar.
Resultados
Se realizaron las quince preguntas a las veintisiete personas elegidas al azar. Así, en relación con las respuestas, se registraron las siguientes estadísticas.
Conclusiones y trabajos futuros
Conclusiones
Con la puesta en funcionamiento de la app MIRC, es posible concluir que:
-
Se creó un modelo de interacción inteligente para la consulta del reglamento del Congreso a través del modelo y la metodología propuesta por la PLN, la cual se plasma en un producto de software app MIRC, disponible para equipos móviles inteligentes con sistema operativo Android. En este, el usuario interactúa con el dispositivo móvil, ejecutándolo de manera sencilla y natural. El usuario usa su voz para hacer una solicitud y la respuesta la da el dispositivo en voz sintetizada, como si estuviera interactuando con un experto presencial.
-
El modelo de interacción con el dispositivo móvil está basado en los principios demarcados por la PLN, donde el usuario en el momento de hacer la consulta agita una sola vez el dispositivo móvil, le hace una consulta verbal sobre cualquier tema referente al reglamento de Congreso, la app realiza la búsqueda en internet (específicamente en el servidor con dominio propio (www.jesuspinzonortiz.com/MIRC) y le trae la respuesta, reproduciéndosela en voz sintetizada.
-
La app MIRC, por su manera fácil de operar (PLN) a través de comandos de voz, es muy útil para la ciudadanía en general, pero su gran potencial es que incluye a personas en situación de discapacidad visual o física o con problemas de analfabetismo.
-
La app MIRC contribuye al fortalecimiento legislativo al permitir el conocimiento sobre el congreso; así, fomenta la participación ciudadana en el proceso de los proyectos de ley y actos legislativos.
-
Es cierto que existen otros aplicativos asistentes de voz similares como SIRI de IOS y Google Now para Android, pero estos hacen una búsqueda general en la web y muchas veces traen resultados que no son acordes a lo solicitado. Mientras que la app MIRC, hace una búsqueda precisa del tema consultado y la búsqueda la realiza en un servidor y carpeta específica, trayendo una respuesta muy precisa a la pregunta formulada por el usuario.
En cuanto a las conclusiones con respecto a las encuestas, se tiene que:
-
Como resultado de las encuestas realizadas en las pruebas finales a usuarios potenciales en el uso de la aplicación app MIRC, el 77% sin discapacidad, junto con el 21% con discapacidad visual y el 11% con analfabetismo, todos afirmaron que la app MIRC tiene un modelo de interacción muy intuitivo y de fácil acceso a consultas verbales para temas relacionados con el reglamento del Congreso, con una respuesta muy precisa y la gran facilidad de ser escuchada en voz sintetizada a través del mismo dispositivo móvil.
-
Otra evidencia es que la gran mayoría de la población colombiana cuenta con dispositivos móviles para su uso personal en la conectividad con los servicios a los cuales se accede por medio de internet y que le utilizan los recursos tecnológicos con que cuentan estos dispositivos móviles. Esto obedece, en gran medida, al gran apoyo gubernamental en cabeza del MinTIC en Colombia en lo que tiene relación con la masificación de la conectividad, acceso a los dispositivos móviles, al software disponible y a la puesta en funcionamiento de los programas de Gobierno en Línea.
Trabajos futuros
Entre las mejoras a la app MIRC y las iniciativas para motivar a otros trabajos investigativos están:
-
Crear una forma automática y fácil de activación. Hay un limitante en la versión actual en lo referente a iniciar la app, pues se debe hacer clic sobre el icono de la ubicado en el dispositivo móvil; sin embargo, se podría realizar algún tipo de procedimiento, por ejemplo, que se agite inicialmente el dispositivo un número de veces en un sentido, mediante una palabra clave u otros modos de activar la ejecución, lo cual le facilitaría la interacción con las personas en situación de discapacidades visuales.
-
Con la forma de operar la app MIRC, donde el modelo propuesto de búsqueda y recuperación de información, mediante el uso de la PLN, se podría crear una gran base de conocimiento que abarque temas completos de gran transcendencia para la humanidad.
Acknowledgements
Agradecimientos
Los autores desean agradecer a la Universidad Distrital Francisco José de Caldas y al Grupo de Investigación GESETIC que hicieron posible este estudio. También a los compañeros de la Unidad de Asistencia Técnica Legislativa de la Comisión de Modernización del Congreso de Colombia
Referencias
Licencia
A partir de la edición del V23N3 del año 2018 hacia adelante, se cambia la Licencia Creative Commons “Atribución—No Comercial – Sin Obra Derivada” a la siguiente:
Atribución - No Comercial – Compartir igual: esta licencia permite a otros distribuir, remezclar, retocar, y crear a partir de tu obra de modo no comercial, siempre y cuando te den crédito y licencien sus nuevas creaciones bajo las mismas condiciones.











2.jpg)












